








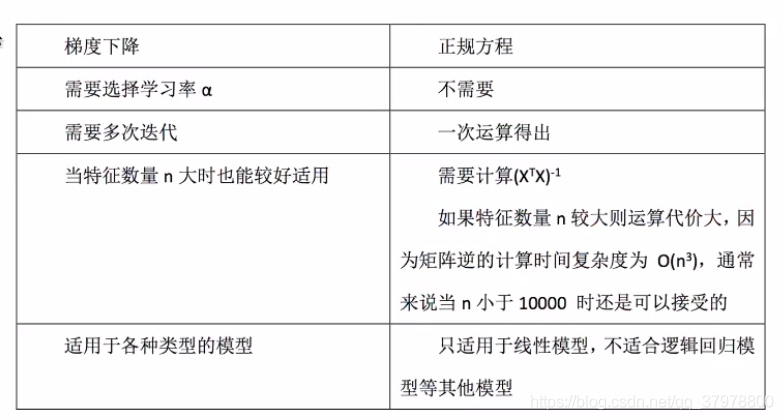
梯度下降重点






正规方程去进行房价预测
from sklearn.datasets import load_boston
from sklearn.linear_model import LinearRegression,SGDRegressor
from sklearn.model_selection import train_test_split
from sklearn.preprocessing import StandardScaler
def mylinear():
"""
线性回归直接预测房子价格
:return:
"""
# 获取数据
lb = load_boston()
# 分割数据到训练集和测试集
x_train,x_test,y_train,y_test = train_test_split(lb.data,lb.target,test_size=0.25)
print(y_train,x_test)
# 进行标准化处理
# 特征值和目标值都必须进行标准化处理(实例化2个标准化API)
# 特征值标准化处理
std_x = StandardScaler()
x_train = std_x.fit_transform(x_train)
x_test = std_x.transform(x_test)
# 目标值标准化处理
std_y = StandardScaler()
y_train = std_y.fit_transform(y_train.reshape(-1,1)) # 要求数据必须是二维我们需要使用reshape(-1,1)进行转换
y_test = std_y.transform(y_test.reshape(-1,1))
# estimator预测
# 正规方程求解预测结果
lr = LinearRegression()
lr.fit(x_train,y_train)
print(lr.coef_)
# 预测测试集的房子价格
y_predict = lr.predict(x_test)
y_predict = std_y.inverse_transform(y_predict)# 将降维后的数据转换成原始数据
print("测试集里面每个房子的预测价格:",y_predict)
return None
if __name__=="__main__":
mylinear()

使用梯度下降去进行房价预测
from sklearn.datasets import load_boston
from sklearn.linear_model import LinearRegression,SGDRegressor
from sklearn.model_selection import train_test_split
from sklearn.preprocessing import StandardScaler
def mylinear():
"""
线性回归直接预测房子价格
:return:
"""
# 获取数据
lb = load_boston()
# 分割数据到训练集和测试集
x_train,x_test,y_train,y_test = train_test_split(lb.data,lb.target,test_size=0.25)
print(y_train,x_test)
# 进行标准化处理
# 特征值和目标值都必须进行标准化处理(实例化2个标准化API)
# 特征值标准化处理
std_x = StandardScaler()
x_train = std_x.fit_transform(x_train)
x_test = std_x.transform(x_test)
# 目标值标准化处理
std_y = StandardScaler()
y_train = std_y.fit_transform(y_train.reshape(-1,1)) # 要求数据必须是二维我们需要使用reshape(-1,1)进行转换
y_test = std_y.transform(y_test.reshape(-1,1))
# estimator预测
# # 正规方程求解预测结果
# lr = LinearRegression()
# lr.fit(x_train,y_train)
# print(lr.coef_)
#
# # 预测测试集的房子价格
# y_predict = lr.predict(x_test)
# y_predict = std_y.inverse_transform(y_predict)# 将降维后的数据转换成原始数据
# print("测试集里面每个房子的预测价格:",y_predict)
# 使用梯度下降去进行房价预测
sgd = SGDRegressor()
sgd.fit(x_train,y_train)
print(sgd.coef_)
# 预测测试集的房子价格
y_predict = sgd.predict(x_test)
y_predict = std_y.inverse_transform(y_predict)# 将降维后的数据转换成原始数据
print("测试集里面每个房子的预测价格:",y_predict)
return None
if __name__=="__main__":
mylinear()




from sklearn.datasets import load_boston
from sklearn.linear_model import LinearRegression,SGDRegressor
from sklearn.model_selection import train_test_split
from sklearn.preprocessing import StandardScaler
from sklearn.metrics import mean_squared_error
def mylinear():
"""
线性回归直接预测房子价格
:return:
"""
# 获取数据
lb = load_boston()
# 分割数据到训练集和测试集
x_train,x_test,y_train,y_test = train_test_split(lb.data,lb.target,test_size=0.25)
print(y_train,x_test)
# 进行标准化处理
# 特征值和目标值都必须进行标准化处理(实例化2个标准化API)
# 特征值标准化处理
std_x = StandardScaler()
x_train = std_x.fit_transform(x_train)
x_test = std_x.transform(x_test)
# 目标值标准化处理
std_y = StandardScaler()
y_train = std_y.fit_transform(y_train.reshape(-1,1)) # 要求数据必须是二维我们需要使用reshape(-1,1)进行转换
y_test = std_y.transform(y_test.reshape(-1,1))
# estimator预测
# 正规方程求解预测结果
lr = LinearRegression()
lr.fit(x_train,y_train)
print(lr.coef_)
# 预测测试集的房子价格
y_lr_predict = lr.predict(x_test)
y_lr_predict = std_y.inverse_transform(y_lr_predict)# 将降维后的数据转换成原始数据
print("正规方程测试集里面每个房子的预测价格:",y_lr_predict)
print("正规方程的均方误差:",mean_squared_error(std_y.inverse_transform(y_test),y_lr_predict))
# 使用梯度下降去进行房价预测
sgd = SGDRegressor()
sgd.fit(x_train,y_train)
print(sgd.coef_)
# 预测测试集的房子价格
y_sgd_predict = sgd.predict(x_test)
y_sgd_predict = std_y.inverse_transform(y_sgd_predict)# 将降维后的数据转换成原始数据
print("梯度下降测试集里面每个房子的预测价格:",y_sgd_predict)
print("梯度下降程的均方误差:",mean_squared_error(std_y.inverse_transform(y_test),y_sgd_predict))
return None
if __name__=="__main__":
mylinear()




过拟合和欠拟合















岭回归去进行房价预测




from sklearn.datasets import load_boston
from sklearn.linear_model import LinearRegression,SGDRegressor,Ridge
from sklearn.model_selection import train_test_split
from sklearn.preprocessing import StandardScaler
from sklearn.metrics import mean_squared_error
def mylinear():
"""
线性回归直接预测房子价格
:return:
"""
# 获取数据
lb = load_boston()
# 分割数据到训练集和测试集
x_train,x_test,y_train,y_test = train_test_split(lb.data,lb.target,test_size=0.25)
print(y_train,x_test)
# 进行标准化处理
# 特征值和目标值都必须进行标准化处理(实例化2个标准化API)
# 特征值标准化处理
std_x = StandardScaler()
x_train = std_x.fit_transform(x_train)
x_test = std_x.transform(x_test)
# 目标值标准化处理
std_y = StandardScaler()
y_train = std_y.fit_transform(y_train.reshape(-1,1)) # 要求数据必须是二维我们需要使用reshape(-1,1)进行转换
y_test = std_y.transform(y_test.reshape(-1,1))
# estimator预测
# 正规方程求解预测结果
lr = LinearRegression()
lr.fit(x_train,y_train)
print(lr.coef_)
# 预测测试集的房子价格
y_lr_predict = lr.predict(x_test)
y_lr_predict = std_y.inverse_transform(y_lr_predict)# 将降维后的数据转换成原始数据
print("正规方程测试集里面每个房子的预测价格:",y_lr_predict)
print("正规方程的均方误差:",mean_squared_error(std_y.inverse_transform(y_test),y_lr_predict))
# 使用梯度下降去进行房价预测
sgd = SGDRegressor()
sgd.fit(x_train,y_train)
print(sgd.coef_)
# 预测测试集的房子价格
y_sgd_predict = sgd.predict(x_test)
y_sgd_predict = std_y.inverse_transform(y_sgd_predict)# 将降维后的数据转换成原始数据
print("梯度下降测试集里面每个房子的预测价格:",y_sgd_predict)
print("梯度下降程的均方误差:",mean_squared_error(std_y.inverse_transform(y_test),y_sgd_predict))
# 使用岭回归去进行房价预测
rd = Ridge(alpha=1.0)
rd.fit(x_train,y_train)
print(rd.coef_)
# 预测测试集的房子价格
y_rd_predict = rd.predict(x_test)
y_rd_predict = std_y.inverse_transform(y_rd_predict)# 将降维后的数据转换成原始数据
print("岭回归测试集里面每个房子的预测价格:",y_rd_predict)
print("岭回归的均方误差:",mean_squared_error(std_y.inverse_transform(y_test),y_rd_predict))
return None
if __name__=="__main__":
mylinear()


