文章目录
第七章 查找算法
本章源码:https://github.com/name365/Java-Data-structure
线性查找分析和实现
有一个数列:{1,8, 10, 89, 1000, 1234},判断数列中是否包含此名称【顺序查找】要求如果找到了,就提示找到,并给出下标值。
public class SeqSearch {
public static void main(String[] args) {
int arr[] = { 1, 9, 11, -1, 34, 89 }; //无序序列
// int arr[] = {1,8, 10, 89, 1000, 1234}; //有序序列
int index = seqSearch(arr, 34);
if(index == -1){
System.out.println("没有找到");
}else{
System.out.println("找到了:" + index);
}
}
/**
*
* @Description 此处实现的线性查找是找到一个满足条件的值,就返回
* @author subei
* @date 2020年5月30日下午6:30:16
* @param arr
* @param value
* @return
*/
public static int seqSearch(int[] arr,int value){
//线性查找是逐一比对,发现相同值,返回下标
for(int i = 0;i < arr.length;i++){
if(arr[i] == value){
return i;
}
}
return -1;
}
}
二分查找分析与实现
请对一个有序数组进行二分查找 {1,8, 10, 89, 1000, 1234} ,输入一个数看看该数组是否存在此数,并且求出下标,如果没有就提示"没有这个数"。
二分查找的思路分析:
1. 首先确定该数组的中间的下标
mid = (left + right) / 2
2. 然后让需要查找的数 findVal 和 arr[mid] 比较
2.1 findVal > arr[mid] , 说明你要查找的数在mid 的右边, 因此需要递归的向右查找。
2.2 findVal < arr[mid], 说明你要查找的数在mid 的左边, 因此需要递归的向左查找。
2.3 findVal == arr[mid] 说明找到,就返回。
//什么时候我们需要结束递归.
1) 找到就结束递归。
2) 递归完整个数组,仍然没有找到findVal ,也需要结束递归 当 left > right 就需要退出。
代码实现:
//注意:使用二分查找的数组,必须是有序的。
public class BinarySearch {
public static void main(String[] args) {
int arr[] = {1,8, 10, 89, 1000, 1234};
int serch = binarySerch(arr, 0, arr.length - 1, 11);
System.out.println("serch = " + serch);
}
/**
*
* @Description 二分查找算法
* @author subei
* @date 2020年5月31日下午4:59:59
* @param arr 数组
* @param left 左边的索引
* @param right 右边的索引
* @param findVal 要查找的值
* @return 如果找到返回下标,反之,返回 -1
*/
public static int binarySerch(int arr[],int left,int right,int findVal){
//当left > right时,整个数组都没有
if(left > right){
return -1;
}
int mid = (left + right) / 2;
int midVal = arr[mid];
if(findVal > midVal){ //向右递归
return binarySerch(arr, mid + 1, right, findVal);
}else if(findVal < midVal){ //向左递归
return binarySerch(arr, left, mid-1, findVal);
}else{
return mid;
}
}
}
算法的进一步优化:
{1,8, 10, 89, 1000, 1000,1234} 当一个有序数组中,有多个相同的数值时,如何将所有的数值都查找到,比如这里的 1000.
import java.util.ArrayList;
import java.util.List;
//注意:使用二分查找的数组,必须是有序的。
public class BinarySearch2 {
public static void main(String[] args) {
int arr[] = {1,8, 10, 89, 1000,1000, 1234};
List<Integer> reget = binarySerch2(arr, 0, arr.length - 1, 89);
System.out.println("reget = " + reget);
}
//{1,8, 10, 89, 1000, 1000,1234}
//当一个有序数组中,有多个相同的数值时,如何将所有的数值都查找到,比如这里的 1000.
//思路分析:
//1.在找到mid时,不马上返回
//2.向mid索引值的左边扫描,将所有满足 1000的元素的下标,加入到集合ArrayList中
//3.向mid索引值的右边扫描,将所有满足 1000的元素的下标,加入到集合ArrayList中
//4.返回ArrayList集合
public static List<Integer> binarySerch2(int arr[],int left,int right,int findVal){
//当left > right时,整个数组都没有
if(left > right){ //没有这个判断,会造成死递归!!!!
return new ArrayList<Integer>();
}
int mid = (left + right) / 2;
int midVal = arr[mid];
if(findVal > midVal){ //向右递归
return binarySerch2(arr, mid + 1, right, findVal);
}else if(findVal < midVal){ //向左递归
return binarySerch2(arr, left, mid-1, findVal);
}else{
List<Integer> reget = new ArrayList<Integer>();
//向mid索引值的左边扫描,将所有满足 1000的元素的下标,加入到集合ArrayList中
int temp = mid - 1;
while(true){
if(temp < 0 || arr[temp] != findVal){ //已经将最左边都扫描完成
break;
}
//否则,就将temp放入集合
reget.add(temp);
temp -= 1; //向左移动temp
}
reget.add(mid); //放入中间值
//向mid索引值的右边扫描,将所有满足 1000的元素的下标,加入到集合ArrayList中
temp = mid + 1;
while(true){
if(temp > arr.length - 1 || arr[temp] != findVal){ //已经将最右边都扫描完成
break;
}
//否则,就将temp放入集合
reget.add(temp);
temp += 1; //向右移动temp
}
return reget;
}
}
}
插值查找分析与实现
插值查找原理
插值查找算法类似于二分查找,不同的是插值查找每次从自适应mid处开始查找。
将折半查找中的求mid 索引的公式 , low 表示左边索引left, high表示右边索引right. key 就是前面我们讲的findVal

- int mid = low + (high - low) * (key - arr[low]) / (arr[high] - arr[low]) ;/插值索引/
对应前面的代码公式:
int mid = left + (right – left) * (findVal – arr[left]) / (arr[right] – arr[left])
举例说明插值查找算法 1-100
具体思路:
数组 arr = [1, 2, 3, ......., 100]
假如我们需要查找的值 1
使用二分查找的话,我们需要多次递归,才能找到 1
使用插值查找算法:
int mid = left + (right – left) * (findVal – arr[left]) / (arr[right] – arr[left])
int mid = 0 + (99 - 0) * (1 - 1)/ (100 - 1) = 0 + 99 * 0 / 99 = 0
比如我们查找的值 100
int mid = 0 + (99 - 0) * (100 - 1) / (100 - 1) = 0 + 99 * 99 / 99 = 0 + 99 = 99
综上,插值查找算法 ==》 套公式计算即可
应用案例
请对一个有序数组进行插值查找 {1,8, 10, 89, 1000, 1234} ,输入一个数看看该数组是否存在此数,并且求出下标,如果没有就提示"没有这个数"。
public class InsertValueSearch {
public static void main(String[] args) {
int arr[] = {1,8, 10, 89, 1000, 1234};
int index = insertValue(arr, 0, arr.length - 1, 1234);
System.out.println("index = " + index);
int index2 = binarySerch(arr, 0, arr.length, 1234);
System.out.println("index2 = " + index2);
}
public static int binarySerch(int arr[],int left,int right,int findVal){
System.out.println("二分查找的调用:");
//当left > right时,整个数组都没有
if(left > right){ //没有这个判断,会造成死递归!!!!
return -1;
}
int mid = (left + right) / 2;
int midVal = arr[mid];
if(findVal > midVal){ //向右递归
return binarySerch(arr, mid + 1, right, findVal);
}else if(findVal < midVal){ //向左递归
return binarySerch(arr, left, mid-1, findVal);
}else{
return mid;
}
}
/**
* 插值查找算法,也要求数组是有序的!!!
* @Description 插值查找算法
* @author subei
* @date 2020年5月31日下午9:43:59
* @param arr 数组
* @param left 左边的索引
* @param right 右边的索引
* @param findVal 查找的值
* @return 如果找到,就返回对应的下标,如果没有找到,返回-1
*/
public static int insertValue(int arr[],int left,int right,int findVal){
System.out.println("查找的调用:");
//注意:findVal < arr[0] 和 findVal > arr[arr.length - 1] 必须需要
//否则将会得到的 mid可能越界
if (left > right || findVal < arr[0] || findVal > arr[arr.length - 1]) {
return -1;
}
//计算mid,自适应写法
int mid = left + (right - left) * (findVal - arr[left]) / (arr[right] - arr[left]);
int midVal = arr[mid];
if(findVal > midVal){ //向右查找
return insertValue(arr, mid + 1, right, findVal);
}else if(findVal < midVal){ //向左查找
return insertValue(arr, left, mid - 1, findVal);
}else{ //找到了!!!
return mid;
}
}
}
- 插值查找注意事项:
- 对于数据量较大,关键字分布比较均匀的查找表来说,采用插值查找,速度较快.
- 关键字分布不均匀的情况下,该方法不一定比折半查找要好.
斐波那契查找分析与实现
-
斐波那契(黄金分割法)查找基本介绍
斐波那契(黄金分割法)原理
斐波那契查找原理与前两种相似,仅仅改变了中间结点(mid)的位置,mid不再是中间或插值得到,而是位于黄金分割点附近,即mid=low+F(k-1)-1(F代表斐波那契数列),如下图所示:

- 对F(k-1)-1的理解:
- 由斐波那契数列 F[k]=F[k-1]+F[k-2] 的性质,可以得到 (F[k]-1)=(F[k-1]-1)+(F[k-2]-1)+1 。该式说明:只要顺序表的长度为F[k]-1,则可以将该表分成长度为F[k-1]-1和F[k-2]-1的两段,即如上图所示。从而中间位置为mid=low+F(k-1)-1。
- 类似的,每一子段也可以用相同的方式分割。
- 但顺序表长度n不一定刚好等于F[k]-1,所以需要将原来的顺序表长度n增加至F[k]-1。这里的k值只要能使得F[k]-1恰好大于或等于n即可,由以下代码得到,顺序表长度增加后,新增的位置(从n+1到F[k]-1位置),都赋为n位置的值即可。
while(n > fib(k) - 1){
k++;
}
应用案例
请对一个有序数组进行斐波那契查找 {1,8, 10, 89, 1000, 1234} ,输入一个数看看该数组是否存在此数,并且求出下标,如果没有就提示"没有这个数"。
import java.util.Arrays;
public class FibSearch {
public static int maxSize = 20;
public static void main(String[] args) {
int arr[] = { 1, 8, 10, 89, 1000, 1234 };
System.out.println("index = " + fibS(arr, 189));
}
// 因为后面需要使用公式 mid=low+F(k-1)-1,因此需要先获取到一个斐波那契数列
// 用非递归方法得到一个斐波那契数列
public static int[] fib() {
int f[] = new int[maxSize];
f[0] = 1;
f[1] = 1;
for (int i = 2; i < maxSize; i++) {
f[i] = f[i - 1] + f[i - 2];
}
return f;
}
/**
*
* @Description 使用非递归的方式编写斐波那契算法
* @author subei
* @date 2020年5月31日下午10:20:37
* @param a
* 数组
* @param key
* 需要查找的关键码(值)
* @return 返回对应的下标,如果没有-1
*/
public static int fibS(int[] a, int key) {
int low = 0;
int hight = a.length - 1;
int k = 0; // 斐波那契数列的下标
int mid = 0; // 存放mid值
int f[] = fib(); // 获取到斐波那契数列
// 获取到斐波那契分割数值的下标
while (hight > f[k] - 1) {
k++;
}
// 因为 f[k] 值 可能大于 a 的 长度,因此我们需要使用Arrays类,构造一个新的数组,并指向temp[]
// 不足的部分会使用0填充
int[] temp = Arrays.copyOf(a, f[k]);
// 实际上需求使用a数组最后的数填充 temp
// 举例:
// temp = {1,8, 10, 89, 1000, 1234, 0, 0} =》 {1,8, 10, 89, 1000, 1234,
// 1234, 1234,}
for (int i = hight + 1; i < temp.length; i++) {
temp[i] = a[hight];
}
// 利用循环查找key
while (low <= hight) { // 满足这个条件,即可以找到
mid = low + f[k - 1] - 1;
if (key < temp[mid]) { // 继续向左边查找
hight = mid - 1;
// 使用k--的原因
// 说明:
// 1.全部元素 = 前面的元素 + 后边元素
// 2.f[k] = f[k-1] + f[k-2]
// 因为 前面有 f[k-1]个元素,所以可以继续拆分 f[k-1] = f[k-2] + f[k-3]
// 即 在 f[k-1] 的前面继续查找 k--
// 即下次循环 mid = f[k-1-1]-1
k--;
} else if (key > temp[mid]) { // 继续向右边查找
low = mid + 1;
// 使用k -= 2 的原因
// 说明
// 1.全部元素 = 前面的元素 + 后边元素
// 2.f[k] = f[k-1] + f[k-2]
// 3.因为后面我们有f[k-2] 所以可以继续拆分 f[k-1] = f[k-3] + f[k-4]
// 4.即在f[k-2] 的前面进行查找 k -= 2
// 5.即下次循环 mid = f[k - 1 - 2] - 1
k -= 2;
} else { // 找到了!!!
// 需要确定,返回的是哪个下标
if (mid <= hight) {
return mid;
} else {
return hight;
}
}
}
return -1;
}
}
本章思维导图

第八章 哈希表
哈希表的介绍和内存布局
先看一个实际需求,google公司的一个上机题:
有一个公司,当有新的员工来报道时,要求将该员工的信息加入(id,性别,年龄,住址…),当输入该员工的id时,要求查找到该员工的 所有信息.
要求: 不使用数据库,尽量节省内存,速度越快越好=>哈希表(散列)
散列表(Hash table,也叫哈希表),是根据关键码值(Key value)而直接进行访问的数据结构。也就是说,它通过把关键码值映射到表中一个位置来访问记录,以加快查找的速度。这个映射函数叫做散列函数,存放记录的数组叫做散列表。


所以什么叫哈希表?
哈希表可以用来高效率解决元素不可重复这个问题,其本质就是:数组+链表+红黑树(后面会写)。

哈希表实现
有一个公司,当有新的员工来报道时,要求将该员工的信息加入(id,性别,年龄,名字,住址…),当输入该员工的id时,要求查找到该员工的所有信息。
要求:
1)不使用数据库,,速度越快越好 => 哈希表(散列).
2)添加时,保证按照id从低到高插入
[课后思考:如果id不是从低到高插入,但要求各条链表仍是从低到高,怎么解决?]
3)使用链表来实现哈希表,该链表不带表头[即:链表的第一个结点就存放雇员信息]
4)思路分析并画出示意图
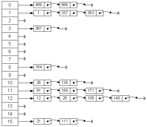
思路图解
- 使用哈希表来管理雇员信息

代码实现
import java.util.Scanner;
public class HashTable {
public static void main(String[] args) {
//创建哈希表
HashTab hashTab = new HashTab(7);
//写一个简单的菜单
String key = "";
Scanner scanner = new Scanner(System.in);
while(true) {
System.out.println("雇员管理系统:");
System.out.println("add : 添加雇员");
System.out.println("list: 显示雇员");
System.out.println("find: 查找雇员");
System.out.println("del : 删除雇员");
System.out.println("exit: 退出系统");
key = scanner.next();
switch (key) {
case "add":
System.out.print("输入id:");
int id = scanner.nextInt();
System.out.print("输入名字:");
String name = scanner.next();
//创建雇员
Emp emp = new Emp(id, name);
hashTab.add(emp);
break;
case "list":
hashTab.list();
break;
case "find":
System.out.print("请输入需要查找的id:");
id = scanner.nextInt();
hashTab.findEmpId(id);
break;
case "del":
System.out.print("请输入雇员的id:");
id = scanner.nextInt();
hashTab.delEmpId(id);
break;
case "exit":
scanner.close();
System.exit(0);
default:
break;
}
}
}
}
//创建HashTab
class HashTab{
private EmpLink[] empLinkArry;
private int size; //表示有多少条链表
//构造器
public HashTab(int size){
this.size = size;
//初始化empLinkArry
empLinkArry = new EmpLink[size];
//分别初始化每个链表,很重要!!!!
for(int i = 0; i < size; i++) {
empLinkArry[i] = new EmpLink();
}
}
//添加雇员
public void add(Emp emp){
//根据员工的ID,得到该员工应该到哪条链表
int empLinkNo = hashFun(emp.id);
//将emp添加到对应的链表中
empLinkArry[empLinkNo].add(emp);
}
//遍历所有的链表,遍历hashTab
public void list() {
for(int i = 0; i < size; i++) {
empLinkArry[i].list(i);
}
}
//编写一个散列函数,使用一个简单的取模法
public int hashFun(int id){
return id % size;
}
//根据输入的id,查找雇员
public void findEmpId(int id){
//使用散列函数确定到哪条链表查找
int empLinkNO = hashFun(id);
Emp emp = empLinkArry[empLinkNO].findEmpId(id);
if(emp != null) {//找到
System.out.printf("在第%d条链表中找到,雇员 id = %d
", (empLinkNO + 1), id);
}else{
System.out.println("在哈希表中,没有找到该雇员~");
}
}
//根据雇员的Id从哈希表中删除雇员
public void delEmpId(int id){
int index = hashFun(id);
empLinkArry[index].delEmp(id);
}
}
//表示一个雇员
class Emp{
public int id;
public String name;
public Emp next; // next默认为 null
public Emp(int id, String name) {
super();
this.id = id;
this.name = name;
}
}
//创建一个EmpLink,表示链表
class EmpLink{
//头指针,指向第一个Emp,因此这个链表的head是有效的,直接指向第一个Emp
private Emp head; //默认为null
//添加雇员到链表
//说明
//1.假设,当添加雇员时,id是自增长,即id的分配总是从小到大
// 因此可以将该雇员直接加入到本链表的最后即可
public void add(Emp emp){
//如果是添加第一个雇员
if(head == null){
head = emp;
return;
}
//如果不是第一个,则使用一个辅助指针,帮助定位
Emp curEmp = head;
while(true){
if(curEmp.next == null){ //到达链表的最后
break;
}
curEmp = curEmp.next; //后移
}
//退出时直接将emp,加入链表
curEmp.next = emp;
}
//遍历链表
public void list(int nums){
if(head == null){ //链表为空
System.out.println("第" + (nums+1) + "链表为空");
return;
}
System.out.println("第" + (nums+1) + "链表的信息:");
Emp curEmp = head; //辅助指针
while(true){
System.out.printf("=> id = %d name = %s ",curEmp.id,curEmp.name);
if(curEmp.next == null){ //说明curEmp已经是最后的节点
break;
}
curEmp = curEmp.next; //后移
}
System.out.println();
}
//根据id查询雇员
//如果查找到,就返回Emp,没有找到,就返回null
public Emp findEmpId(int id){
//判断链表是否为空
if(head == null){
System.out.println("链表为空.");
return null;
}
//辅助指针
Emp curEmp = head;
while(true){
if(curEmp.id == id){ //找到
break; //此时curEmp就指向要查找的雇员
}
//退出
if(curEmp.next == null){ //未找到该雇员
curEmp = null;
}
curEmp = curEmp.next; //后移
}
return curEmp;
}
//删除雇员
public void delEmp(int id){
if(head == null){
System.out.println("没有这个员工!!!");
return;
}
//如果删除的是头节点
if(head.id == id){
head = head.next;
return;
}
//如果删除的不是头节点
Emp temp = head;
while(temp.next != null){
if (temp.next.id == id) {
temp.next = temp.next.next;
System.out.println("Id为" + id + "的员工已经被删除~~");
return;
}
}
System.out.println("没有这个员工!!!");
}
}
本章思维导图

参考:http://baijiahao.baidu.com/s?id=1666172942887109917&wfr=spider&for=pc