zoukankan      html  css  js  c++  java
  • 并发集合类之图解CopyOnWriteArrayList

    初识CopyOnWriteArrayList

    第一次见到CopyOnWriteArrayList,是在研究JDBC的时候,每一个数据库的Driver都是维护在一个CopyOnWriteArrayList中的,为了证明这一点,贴两段代码,第一段在com.mysql.jdbc.Driver下,也就是我们写Class.forName(“…”)中的内容:

    1
    2
    3
    4
    5
    6
    7
    8
    9
    10
    11
    12
    13
    14
    15
    16
    17
    18
    public class Driver extends NonRegisteringDriver
      implements java.sql.Driver
    {
      public Driver()
        throws SQLException
      {
      }
     
      static
      {
        try
        {
          DriverManager.registerDriver(new Driver());
        } catch (SQLException E) {
          throw new RuntimeException("Can't register driver!");
        }
      }
    }

    看到com.mysql.jdbc.Driver调用了DriverManager的registerDriver方法,这个类在java.sql.DriverManager下:

    1
    2
    3
    4
    5
    6
    7
    8
    9
    10
    11
    12
    public class DriverManager
    {
        private static final CopyOnWriteArrayList<DriverInfo>
        registeredDrivers = new CopyOnWriteArrayList();
        private static volatile int loginTimeout = 0;
        private static volatile PrintWriter logWriter = null;
        private static volatile PrintStream logStream = null;
        private static final Object logSync = new Object();
        static final SQLPermission SET_LOG_PERMISSION = new
        SQLPermission("setLog");
        ...
    }

    看到所有的DriverInfo都在CopyOnWriteArrayList中。既然看到了CopyOnWriteArrayList,我自然免不了要研究一番为什么JDK使用的是这个List。

    首先提两点:

    1、CopyOnWriteArrayList位于java.util.concurrent包下,可想而知,这个类是为并发而设计的

    2、CopyOnWriteArrayList,顾名思义,Write的时候总是要Copy,也就是说对于CopyOnWriteArrayList,任何可变的操作(add、set、remove等等)都是伴随复制这个动作的,后面会解读CopyOnWriteArrayList的底层实现机制

    四个关注点在CopyOnWriteArrayList上的答案

    图片

    如何向CopyOnWriteArrayList中添加元素

    对于CopyOnWriteArrayList来说,增加、删除、修改、插入的原理都是一样的,所以用增加元素来分析一下CopyOnWriteArrayList的底层实现机制就可以了。先看一段代码:

    1
    2
    3
    4
    5
    6
    public static void main(String[] args)
    {
         List<Integer> list = new CopyOnWriteArrayList<Integer>();
         list.add(1);
         list.add(2);
    }

    看一下这段代码做了什么,先是第3行的实例化一个新的CopyOnWriteArrayList:

    1
    2
    3
    4
    5
    6
    7
    8
    9
    10
    11
    public class CopyOnWriteArrayList<E>
        implements List<E>, RandomAccess, Cloneable, java.io.Serializable {
        private static final long serialVersionUID = 8673264195747942595L;
     
        /** The lock protecting all mutators */
        transient final ReentrantLock lock = new ReentrantLock();
     
        /** The array, accessed only via getArray/setArray. */
        private volatile transient Object[] array;
        ...
    }
    1
    2
    3
    public CopyOnWriteArrayList() {
        setArray(new Object[0]);
    }
    1
    2
    3
    final void setArray(Object[] a) {
        array = a;
    }

    看到,对于CopyOnWriteArrayList来说,底层就是一个Object[] array,然后实例化一个CopyOnWriteArrayList,用图来表示非常简单:

    图片

    就是这样,Object array指向一个数组大小为0的数组。接着看一下,第4行的add一个整数1做了什么,add的源代码是:

    1
    2
    3
    4
    5
    6
    7
    8
    9
    10
    11
    12
    13
    14
    public boolean add(E e) {
    final ReentrantLock lock = this.lock;
    lock.lock();
    try {
        Object[] elements = getArray();
        int len = elements.length;
        Object[] newElements = Arrays.copyOf(elements, len + 1);
        newElements[len] = e;
        setArray(newElements);
        return true;
    } finally {
        lock.unlock();
    }
    }

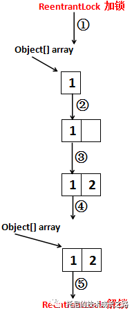
    画一张图表示一下:

    图片

    每一步都清楚地表示在图上了,一次add大致经历了几个步骤:

    1、加锁

    2、拿到原数组,得到新数组的大小(原数组大小+1),实例化出一个新的数组来

    3、把原数组的元素复制到新数组中去

    4、新数组最后一个位置设置为待添加的元素(因为新数组的大小是按照原数组大小+1来的)

    5、把Object array引用指向新数组

    6、解锁

    整个过程看起来比较像ArrayList的扩容。有了这个基础,我们再来看一下第5行的add了一个整数2做了什么,这应该非常简单了,还是画一张图来表示:

    图片

    和前面差不多,就不解释了。

    另外,插入、删除、修改操作也都是一样,每一次的操作都是以对Object[] array进行一次复制为基础的,如果上面的流程看懂了,那么研究插入、删除、修改的源代码应该不难。

    普通List的缺陷

    常用的List有ArrayList、LinkedList、Vector,其中前两个是线程非安全的,最后一个是线程安全的。我有一种场景,两个线程操作了同一个List,分别对同一个List进行迭代和删除,就如同下面的代码:

    1
    2
    3
    4
    5
    6
    7
    8
    9
    10
    11
    12
    13
    14
    15
    16
    17
    18
    19
    20
    21
    22
    23
    24
    25
    26
    27
    28
    29
    30
    31
    32
    33
    34
    public static class T1 extends Thread
    {
        private List<Integer> list;
     
        public T1(List<Integer> list)
        {
            this.list = list;
        }
     
        public void run()
        {
            for (Integer i : list)
            {
            }
        }
    }
     
    public static class T2 extends Thread
    {
        private List<Integer> list;
     
        public T2(List<Integer> list)
        {
            this.list = list;
        }
     
        public void run()
        {
            for (int i = 0; i < list.size(); i++)
            {
                list.remove(i);
            }
        }
    }

    首先我在这两个线程中放入ArrayList并启动这两个线程:

    1
    2
    3
    4
    5
    6
    7
    8
    9
    10
    11
    12
    13
    14
    public static void main(String[] args)
    {
        List<Integer> list = new ArrayList<Integer>();
     
        for (int i = 0; i < 10000; i++)
        {
            list.add(i);
        }
     
        T1 t1 = new T1(list);
        T2 t2 = new T2(list);
        t1.start();
        t2.start();
    }

    运行结果为:

    1
    2
    3
    4
    Exception in thread "Thread-0" java.util.ConcurrentModificationException
        at java.util.AbstractList$Itr.checkForComodification(AbstractList.java:372)
        at java.util.AbstractList$Itr.next(AbstractList.java:343)
        at com.xrq.test60.TestMain$T1.run(TestMain.java:19)

    把ArrayList换成LinkedList,main函数的代码就不贴了,运行结果为:

    1
    2
    3
    4
    Exception in thread "Thread-0" java.util.ConcurrentModificationException
        at java.util.LinkedList$ListItr.checkForComodification(LinkedList.java:761)
        at java.util.LinkedList$ListItr.next(LinkedList.java:696)
        at com.xrq.test60.TestMain$T1.run(TestMain.java:19)

    可能有人觉得,这两个线程都是线程非安全的类,所以不行。其实这个问题和线程安不安全没有关系,换成Vector看一下运行结果:

    1
    2
    3
    4
    Exception in thread "Thread-0" java.util.ConcurrentModificationException
        at java.util.AbstractList$Itr.checkForComodification(AbstractList.java:372)
        at java.util.AbstractList$Itr.next(AbstractList.java:343)
        at com.xrq.test60.TestMain$T1.run(TestMain.java:19)

    Vector虽然是线程安全的,但是只是一种相对的线程安全而不是绝对的线程安全,它只能够保证增、删、改、查的单个操作一定是原子的,不会被打断,但是如果组合起来用,并不能保证线程安全性。比如就像上面的线程1在遍历一个Vector中的元素、线程2在删除一个Vector中的元素一样,势必产生并发修改异常,也就是fail-fast。

    CopyOnWriteArrayList的作用

    把上面的代码修改一下,用CopyOnWriteArrayList:

    1
    2
    3
    4
    5
    6
    7
    8
    9
    10
    11
    12
    13
    14
    public static void main(String[] args)
    {
        List<Integer> list = new CopyOnWriteArrayList<Integer>();
     
        for (int i = 0; i < 10; i++)
        {
            list.add(i);
        }
     
        T1 t1 = new T1(list);
        T2 t2 = new T2(list);
        t1.start();
        t2.start();
    }

    可以运行一下这段代码,是没有任何问题的。

    看到我把元素数量改小了一点,因为我们从上面的分析中应该可以看出,CopyOnWriteArrayList的缺点,就是修改代价十分昂贵,每次修改都伴随着一次的数组复制;但同时优点也十分明显,就是在并发下不会产生任何的线程安全问题,也就是绝对的线程安全,这也是为什么我们要使用CopyOnWriteArrayList的原因。

    另外,有两点必须讲一下。我认为CopyOnWriteArrayList这个并发组件,其实反映的是两个十分重要的分布式理念:

    (1)读写分离

    我们读取CopyOnWriteArrayList的时候读取的是CopyOnWriteArrayList中的Object[] array,但是修改的时候,操作的是一个新的Object[] array,读和写操作的不是同一个对象,这就是读写分离。这种技术数据库用的非常多,在高并发下为了缓解数据库的压力,即使做了缓存也要对数据库做读写分离,读的时候使用读库,写的时候使用写库,然后读库、写库之间进行一定的同步,这样就避免同一个库上读、写的IO操作太多

    (2)最终一致

    对CopyOnWriteArrayList来说,线程1读取集合里面的数据,未必是最新的数据。因为线程2、线程3、线程4四个线程都修改了CopyOnWriteArrayList里面的数据,但是线程1拿到的还是最老的那个Object[] array,新添加进去的数据并没有,所以线程1读取的内容未必准确。不过这些数据虽然对于线程1是不一致的,但是对于之后的线程一定是一致的,它们拿到的Object[] array一定是三个线程都操作完毕之后的Object array[],这就是最终一致。最终一致对于分布式系统也非常重要,它通过容忍一定时间的数据不一致,提升整个分布式系统的可用性与分区容错性。当然,最终一致并不是任何场景都适用的,像火车站售票这种系统用户对于数据的实时性要求非常非常高,就必须做成强一致性的。

    最后总结一点,随着CopyOnWriteArrayList中元素的增加,CopyOnWriteArrayList的修改代价将越来越昂贵,因此,CopyOnWriteArrayList适用于读操作远多于修改操作的并发场景中。

  • 相关阅读:
    剑指offer--38.左旋转字符串
    剑指offer--37.和为S的两个数字
    剑指offer--35.数组中只出现一次的数字
    剑指offer--34.数字在排序数组中出现的次数
    剑指offer--33.丑数
    SSIS包定时执行
    在SSIS 的 64 位版本中不支持 Excel 连接管理器[转]
    sql中的sp_helptext、sp_help 、sp_depends
    SQL去除回车符,换行符,空格和水平制表符
    SQL Server中bcp命令的用法以及数据批量导入导出
  • 原文地址:https://www.cnblogs.com/lanblogs/p/15161071.html
Copyright © 2011-2022 走看看