https://testerhome.com/topics/6938
qzhi的更全面,不过意思是一样的,另外补充一个开源的https://github.com/264768502/adb_wrapper
分享一个常用Adb命令 首先 首先感谢@xuxu的常用adb命令,收益良多,但是已经不能满足于我,所以补充了下。 再者 好久没发帖了,最近论坛老司机们都在讨论/总结,我就用这个干货回报吧。 最后 基于Robotium的UI自动遍历方案在最后的收尾阶段,最近会分享给大家,一起学习。 先放一个图 代码 #!/usr/bin/evn python # -*- coding:utf-8 -*- # FileName adbtools.py # Author: HeyNiu # Created Time: 2016/9/19 """ adb 工具类 """ import os import platform import re import time import utils.timetools class AdbTools(object): def __init__(self, device_id=''): self.__system = platform.system() self.__find = '' self.__command = '' self.__device_id = device_id self.__get_find() self.__check_adb() self.__connection_devices() def __get_find(self): """ 判断系统类型,windows使用findstr,linux使用grep :return: """ if self.__system is "Windows": self.__find = "findstr" else: self.__find = "grep" def __check_adb(self): """ 检查adb 判断是否设置环境变量ANDROID_HOME :return: """ if "ANDROID_HOME" in os.environ: if self.__system == "Windows": path = os.path.join(os.environ["ANDROID_HOME"], "platform-tools", "adb.exe") if os.path.exists(path): self.__command = path else: raise EnvironmentError( "Adb not found in $ANDROID_HOME path: %s." % os.environ["ANDROID_HOME"]) else: path = os.path.join(os.environ["ANDROID_HOME"], "platform-tools", "adb") if os.path.exists(path): self.__command = path else: raise EnvironmentError( "Adb not found in $ANDROID_HOME path: %s." % os.environ["ANDROID_HOME"]) else: raise EnvironmentError( "Adb not found in $ANDROID_HOME path: %s." % os.environ["ANDROID_HOME"]) def __connection_devices(self): """ 连接指定设备,单个设备可不传device_id :return: """ if self.__device_id == "": return self.__device_id = "-s %s" % self.__device_id def adb(self, args): """ 执行adb命令 :param args:参数 :return: """ cmd = "%s %s %s" % (self.__command, self.__device_id, str(args)) # print(cmd) return os.popen(cmd) def shell(self, args): """ 执行adb shell命令 :param args:参数 :return: """ cmd = "%s %s shell %s" % (self.__command, self.__device_id, str(args)) # print(cmd) return os.popen(cmd) def mkdir(self, path): """ 创建目录 :param path: 路径 :return: """ return self.shell('mkdir %s' % path) def get_devices(self): """ 获取设备列表 :return: """ l = self.adb('devices').readlines() return (i.split()[0] for i in l if 'devices' not in i and len(i) > 5) def get_current_application(self): """ 获取当前运行的应用信息 :return: """ return self.shell('dumpsys window w | %s / | %s name=' % (self.__find, self.__find)).read() def get_current_package(self): """ 获取当前运行app包名 :return: """ reg = re.compile(r'name=(.+?)/') return re.findall(reg, self.get_current_application())[0] def get_current_activity(self): """ 获取当前运行activity :return: package/activity """ reg = re.compile(r'name=(.+?))') return re.findall(reg, self.get_current_application())[0] def __get_process(self, package_name): """ 获取进程信息 :param package_name: :return: """ if self.__system is "Windows": pid_command = self.shell("ps | %s %s$" % (self.__find, package_name)).read() else: pid_command = self.shell("ps | %s -w %s" % (self.__find, package_name)).read() return pid_command def process_exists(self, package_name): """ 返回进程是否存在 :param package_name: :return: """ process = self.__get_process(package_name) return package_name in process def get_pid(self, package_name): """ 获取pid :return: """ pid_command = self.__get_process(package_name) if pid_command == '': print("The process doesn't exist.") return pid_command req = re.compile(r"d+") result = str(pid_command).split() result.remove(result[0]) return req.findall(" ".join(result))[0] def get_uid(self, pid): """ 获取uid :param pid: :return: """ result = self.shell("cat /proc/%s/status" % pid).readlines() for i in result: if 'uid' in i.lower(): return i.split()[1] def get_flow_data_tcp(self, uid): """ 获取应用tcp流量 :return:(接收, 发送) """ tcp_rcv = self.shell("cat proc/uid_stat/%s/tcp_rcv" % uid).read().split()[0] tcp_snd = self.shell("cat proc/uid_stat/%s/tcp_snd" % uid).read().split()[0] return tcp_rcv, tcp_snd def get_flow_data_all(self, uid): """ 获取应用流量全部数据 包含该应用多个进程的所有数据 tcp udp等 (rx_bytes, tx_bytes) >> (接收, 发送) :param uid: :return:list(dict) """ all_data = [] d = {} data = self.shell("cat /proc/net/xt_qtaguid/stats | %s %s" % (self.__find, uid)).readlines() for i in data: if not i.startswith(' '): item = i.strip().split() d['idx'] = item[0] d['iface'] = item[1] d['acct_tag_hex'] = item[2] d['uid_tag_int'] = item[3] d['cnt_set'] = item[4] d['rx_bytes'] = item[5] d['rx_packets'] = item[6] d['tx_bytes'] = item[7] d['tx_packets'] = item[8] d['rx_tcp_bytes'] = item[9] d['rx_tcp_packets'] = item[10] d['rx_udp_bytes'] = item[11] d['rx_udp_packets'] = item[12] d['rx_other_bytes'] = item[13] d['rx_other_packets'] = item[14] d['tx_tcp_bytes'] = item[15] d['tx_tcp_packets'] = item[16] d['tx_udp_bytes'] = item[17] d['tx_udp_packets'] = item[18] d['tx_other_bytes'] = item[19] d['tx_other_packets'] = item[20] all_data.append(d) d = {} return all_data @staticmethod def dump_apk(path): """ dump apk文件 :param path: apk路径 :return: """ # 检查build-tools是否添加到环境变量中 # 需要用到里面的aapt命令 l = os.environ['PATH'].split(';') build_tools = False for i in l: if 'build-tools' in i: build_tools = True if not build_tools: raise EnvironmentError("ANDROID_HOME BUILD-TOOLS COMMAND NOT FOUND. Please set the environment variable.") return os.popen('aapt dump badging %s' % (path,)) @staticmethod def dump_xml(path, filename): """ dump apk xml文件 :return: """ return os.popen('aapt dump xmlstrings %s %s' % (path, filename)) def uiautomator_dump(self): """ 获取屏幕uiautomator xml文件 :return: """ return self.shell('uiautomator dump').read().split()[-1] def pull(self, source, target): """ 从手机端拉取文件到电脑端 :return: """ self.adb('pull %s %s' % (source, target)) def push(self, source, target): """ 从电脑端推送文件到手机端 :param source: :param target: :return: """ self.adb('push %s %s' % (source, target)) def remove(self, path): """ 从手机端删除文件 :return: """ self.shell('rm %s' % (path,)) def clear_app_data(self, package): """ 清理应用数据 :return: """ self.shell('pm clear %s' % (package,)) def install(self, path): """ 安装apk文件 :return: """ # adb install 安装错误常见列表 errors = {'INSTALL_FAILED_ALREADY_EXISTS': '程序已经存在', 'INSTALL_DEVICES_NOT_FOUND': '找不到设备', 'INSTALL_FAILED_DEVICE_OFFLINE': '设备离线', 'INSTALL_FAILED_INVALID_APK': '无效的APK', 'INSTALL_FAILED_INVALID_URI': '无效的链接', 'INSTALL_FAILED_INSUFFICIENT_STORAGE': '没有足够的存储空间', 'INSTALL_FAILED_DUPLICATE_PACKAGE': '已存在同名程序', 'INSTALL_FAILED_NO_SHARED_USER': '要求的共享用户不存在', 'INSTALL_FAILED_UPDATE_INCOMPATIBLE': '版本不能共存', 'INSTALL_FAILED_SHARED_USER_INCOMPATIBLE': '需求的共享用户签名错误', 'INSTALL_FAILED_MISSING_SHARED_LIBRARY': '需求的共享库已丢失', 'INSTALL_FAILED_REPLACE_COULDNT_DELETE': '需求的共享库无效', 'INSTALL_FAILED_DEXOPT': 'dex优化验证失败', 'INSTALL_FAILED_DEVICE_NOSPACE': '手机存储空间不足导致apk拷贝失败', 'INSTALL_FAILED_DEVICE_COPY_FAILED': '文件拷贝失败', 'INSTALL_FAILED_OLDER_SDK': '系统版本过旧', 'INSTALL_FAILED_CONFLICTING_PROVIDER': '存在同名的内容提供者', 'INSTALL_FAILED_NEWER_SDK': '系统版本过新', 'INSTALL_FAILED_TEST_ONLY': '调用者不被允许测试的测试程序', 'INSTALL_FAILED_CPU_ABI_INCOMPATIBLE': '包含的本机代码不兼容', 'CPU_ABIINSTALL_FAILED_MISSING_FEATURE': '使用了一个无效的特性', 'INSTALL_FAILED_CONTAINER_ERROR': 'SD卡访问失败', 'INSTALL_FAILED_INVALID_INSTALL_LOCATION': '无效的安装路径', 'INSTALL_FAILED_MEDIA_UNAVAILABLE': 'SD卡不存在', 'INSTALL_FAILED_INTERNAL_ERROR': '系统问题导致安装失败', 'INSTALL_PARSE_FAILED_NO_CERTIFICATES': '文件未通过认证 >> 设置开启未知来源', 'INSTALL_PARSE_FAILED_INCONSISTENT_CERTIFICATES': '文件认证不一致 >> 先卸载原来的再安装', 'INSTALL_FAILED_INVALID_ZIP_FILE': '非法的zip文件 >> 先卸载原来的再安装', 'INSTALL_CANCELED_BY_USER': '需要用户确认才可进行安装', 'INSTALL_FAILED_VERIFICATION_FAILURE': '验证失败 >> 尝试重启手机', 'DEFAULT': '未知错误' } print('Installing...') l = self.adb('install -r %s' % (path,)).read() if 'Success' in l: print('Install Success') if 'Failure' in l: reg = re.compile('\[(.+?)\]') key = re.findall(reg, l)[0] try: print('Install Failure >> %s' % errors[key]) except KeyError: print('Install Failure >> %s' % key) return l def uninstall(self, package): """ 卸载apk :param package: 包名 :return: """ print('Uninstalling...') l = self.adb('uninstall %s' % (package,)).read() print(l) def screenshot(self, target_path=''): """ 手机截图 :param target_path: 目标路径 :return: """ format_time = utils.timetools.timestamp('%Y%m%d%H%M%S') self.shell('screencap -p /sdcard/%s.png' % (format_time,)) time.sleep(1) if target_path == '': self.pull('/sdcard/%s.png' % (format_time,), os.path.expanduser('~')) else: self.pull('/sdcard/%s.png' % (format_time,), target_path) self.remove('/sdcard/%s.png' % (format_time,)) def get_cache_logcat(self): """ 导出缓存日志 :return: """ return self.adb('logcat -v time -d') def get_crash_logcat(self): """ 导出崩溃日志 :return: """ return self.adb('logcat -v time -d | %s AndroidRuntime' % (self.__find,)) def clear_cache_logcat(self): """ 清理缓存区日志 :return: """ self.adb('logcat -c') def get_device_time(self): """ 获取设备时间 :return: """ return self.shell('date').read().strip() def ls(self, command): """ shell ls命令 :return: """ return self.shell('ls %s' % (command,)).readlines() def file_exists(self, target): """ 判断文件在目标路径是否存在 :return: """ l = self.ls(target) for i in l: if i.strip() == target: return True return False def is_install(self, target_app): """ 判断目标app在设备上是否已安装 :param target_app: 目标app包名 :return: bool """ return target_app in self.shell('pm list packages %s' % (target_app,)).read() def get_device_model(self): """ 获取设备型号 :return: """ return self.shell('getprop ro.product.model').read().strip() def get_device_id(self): """ 获取设备id :return: """ return self.adb('get-serialno').read().strip() def get_device_android_version(self): """ 获取设备Android版本 :return: """ return self.shell('getprop ro.build.version.release').read().strip() def get_device_sdk_version(self): """ 获取设备SDK版本 :return: """ return self.shell('getprop ro.build.version.sdk').read().strip() def get_device_mac_address(self): """ 获取设备MAC地址 :return: """ return self.shell('cat /sys/class/net/wlan0/address').read().strip() def get_device_ip_address(self): """ 获取设备IP地址 pass: 适用WIFI 蜂窝数据 :return: """ if not self.get_wifi_state() and not self.get_data_state(): return l = self.shell('ip addr | %s global' % self.__find).read() reg = re.compile('d+.d+.d+.d+') return re.findall(reg, l)[0] def get_device_imei(self): """ 获取设备IMEI :return: """ sdk = self.get_device_sdk_version() # Android 5.0以下方法 if int(sdk) < 21: l = self.shell('dumpsys iphonesubinfo').read() reg = re.compile('[0-9]{15}') return re.findall(reg, l)[0] elif self.root(): l = self.shell('service call iphonesubinfo 1').read() print(l) print(re.findall(re.compile("'.+?'"), l)) imei = '' for i in re.findall(re.compile("'.+?'"), l): imei += i.replace('.', '').replace("'", '').replace(' ', '') return imei else: print('The device not root.') return '' def check_sim_card(self): """ 检查设备SIM卡 :return: """ return len(self.shell('getprop | %s gsm.operator.alpha]' % self.__find).read().strip().split()[-1]) > 2 def get_device_operators(self): """ 获取运营商 :return: """ return self.shell('getprop | %s gsm.operator.alpha]' % self.__find).read().strip().split()[-1] def get_device_state(self): """ 获取设备状态 :return: """ return self.adb('get-state').read().strip() def get_display_state(self): """ 获取屏幕状态 :return: 亮屏/灭屏 """ l = self.shell('dumpsys power').readlines() for i in l: if 'mScreenOn=' in i: return i.split()[-1] == 'mScreenOn=true' if 'Display Power' in i: return 'ON' in i.split('=')[-1].upper() def get_screen_normal_size(self): """ 获取设备屏幕分辨率 >> 标配 :return: """ return self.shell('wm size').read().strip().split()[-1].split('x') def get_screen_reality_size(self): """ 获取设备屏幕分辨率 >> 实际分辨率 :return: """ x = 0 y = 0 l = self.shell(r'getevent -p | %s -e "0"' % self.__find).readlines() for n in l: if len(n.split()) > 0: if n.split()[0] == '0035': x = int(n.split()[7].split(',')[0]) elif n.split()[0] == '0036': y = int(n.split()[7].split(',')[0]) return x, y def get_device_interior_sdcard(self): """ 获取内部SD卡空间 :return: (path,total,used,free,block) """ return self.shell('df | %s /mnt/shell/emulated' % self.__find).read().strip().split() def get_device_external_sdcard(self): """ 获取外部SD卡空间 :return: (path,total,used,free,block) """ return self.shell('df | %s /storage' % self.__find).read().strip().split() def __fill_rom(self, path, stream, count): """ 填充数据 :param path: 填充地址 :param stream: 填充流大小 :param count: 填充次数 :return: """ self.shell('dd if=/dev/zero of=%s bs=%s count=%s' % (path, stream, count)).read().strip() def fill_interior_sdcard(self, filename, size): """ 填充内置SD卡 :param filename: 文件名 :param size: 填充大小,单位byte :return: """ if size > 10485760: # 10m self.__fill_rom('sdcard/%s' % filename, 10485760, size / 10485760) else: self.__fill_rom('sdcard/%s' % filename, size, 1) def fill_external_sdcard(self, filename, size): """ 填充外置SD卡 :param filename: 文件名 :param size: 填充大小,单位byte :return: """ path = self.get_device_external_sdcard()[0] if size > 10485760: # 10m self.__fill_rom('%s/%s' % (path, filename), 10485760, size / 10485760) else: self.__fill_rom('%s/%s' % (path, filename), size, 1) def kill_process(self, pid): """ 杀死进程 pass: 一般需要权限不推荐使用 :return: """ return self.shell('kill %s' % pid).read().strip() def quit_app(self, package): """ 退出应用 :return: """ return self.shell('am force-stop %s' % package).read().strip() def reboot(self): """ 重启设备 :return: """ self.adb('reboot') def recovery(self): """ 重启设备并进入recovery模式 :return: """ self.adb('reboot recovery') def fastboot(self): """ 重启设备并进入fastboot模式 :return: """ self.adb('reboot bootloader') def root(self): """ 获取root状态 :return: """ return 'not found' not in self.shell('su -c ls -l /data/').read().strip() def wifi(self, power): """ 开启/关闭wifi pass: 需要root权限 :return: """ if not self.root(): print('The device not root.') return if power: self.shell('su -c svc wifi enable').read().strip() else: self.shell('su -c svc wifi disable').read().strip() def data(self, power): """ 开启/关闭蜂窝数据 pass: 需要root权限 :return: """ if not self.root(): print('The device not root.') return if power: self.shell('su -c svc data enable').read().strip() else: self.shell('su -c svc data disable').read().strip() def get_wifi_state(self): """ 获取WiFi连接状态 :return: """ return 'enabled' in self.shell('dumpsys wifi | %s ^Wi-Fi' % self.__find).read().strip() def get_data_state(self): """ 获取移动网络连接状态 :return: """ return '2' in self.shell('dumpsys telephony.registry | %s mDataConnectionState' % self.__find).read().strip() def get_network_state(self): """ 设备是否连上互联网 :return: """ return 'unknown host' not in self.shell('ping -w 1 www.baidu.com').read().strip() def get_wifi_password_list(self): """ 获取WIFI密码列表 :return: """ if not self.root(): print('The device not root.') return [] l = re.findall(re.compile('ssid=".+?"s{3}psk=".+?"'), self.shell('su -c cat /data/misc/wifi/*.conf').read()) return [re.findall(re.compile('".+?"'), i) for i in l] def call(self, number): """ 拨打电话 :param number: :return: """ self.shell('am start -a android.intent.action.CALL -d tel:%s' % number) def open_url(self, url): """ 打开网页 :return: """ self.shell('am start -a android.intent.action.VIEW -d %s' % url) def start_application(self, component): """ 启动一个应用 e.g: com.android.settings/com.android.settings.Settings """ self.shell("am start -n %s" % component) def send_keyevent(self, keycode): """ 发送一个按键事件 https://developer.android.com/reference/android/view/KeyEvent.html :return: """ self.shell('input keyevent %s' % keycode) def rotation_screen(self, param): """ 旋转屏幕 :param param: 0 >> 纵向,禁止自动旋转; 1 >> 自动旋转 :return: """ self.shell('/system/bin/content insert --uri content://settings/system --bind ' 'name:s:accelerometer_rotation --bind value:i:%s' % param) def instrument(self, command): """ 启动instrument app :param command: 命令 :return: """ return self.shell('am instrument %s' % command).read() def export_apk(self, package, target_path='', timeout=5000): """ 从设备导出应用 :param timeout: 超时时间 :param target_path: 导出后apk存储路径 :param package: 包名 :return: """ num = 0 if target_path == '': self.adb('pull /data/app/%s-1/base.apk %s' % (package, os.path.expanduser('~'))) while 1: num += 1 if num <= timeout: if os.path.exists(os.path.join(os.path.expanduser('~'), 'base.apk')): os.rename(os.path.join(os.path.expanduser('~'), 'base.apk'), os.path.join(os.path.expanduser('~'), '%s.apk' % package)) else: self.adb('pull /data/app/%s-1/base.apk %s' % (package, target_path)) while 1: num += 1 if num <= timeout: if os.path.exists(os.path.join(os.path.expanduser('~'), 'base.apk')): os.rename(os.path.join(os.path.expanduser('~'), 'base.apk'), os.path.join(os.path.expanduser('~'), '%s.apk' % package)) class KeyCode: KEYCODE_CALL = 5 # 拨号键 KEYCODE_ENDCALL = 6 # 挂机键 KEYCODE_HOME = 3 # Home键 KEYCODE_MENU = 82 # 菜单键 KEYCODE_BACK = 4 # 返回键 KEYCODE_SEARCH = 84 # 搜索键 KEYCODE_CAMERA = 27 # 拍照键 KEYCODE_FOCUS = 80 # 对焦键 KEYCODE_POWER = 26 # 电源键 KEYCODE_NOTIFICATION = 83 # 通知键 KEYCODE_MUTE = 91 # 话筒静音键 KEYCODE_VOLUME_MUTE = 164 # 扬声器静音键 KEYCODE_VOLUME_UP = 24 # 音量+键 KEYCODE_VOLUME_DOWN = 25 # 音量-键 KEYCODE_ENTER = 66 # 回车键 KEYCODE_ESCAPE = 111 # ESC键 KEYCODE_DPAD_CENTER = 23 # 导航键 >> 确定键 KEYCODE_DPAD_UP = 19 # 导航键 >> 向上 KEYCODE_DPAD_DOWN = 20 # 导航键 >> 向下 KEYCODE_DPAD_LEFT = 21 # 导航键 >> 向左 KEYCODE_DPAD_RIGHT = 22 # 导航键 >> 向右 KEYCODE_MOVE_HOME = 122 # 光标移动到开始键 KEYCODE_MOVE_END = 123 # 光标移动到末尾键 KEYCODE_PAGE_UP = 92 # 向上翻页键 KEYCODE_PAGE_DOWN = 93 # 向下翻页键 KEYCODE_DEL = 67 # 退格键 KEYCODE_FORWARD_DEL = 112 # 删除键 KEYCODE_INSERT = 124 # 插入键 KEYCODE_TAB = 61 # Tab键 KEYCODE_NUM_LOCK = 143 # 小键盘锁 KEYCODE_CAPS_LOCK = 115 # 大写锁定键 KEYCODE_BREAK = 121 # Break / Pause键 KEYCODE_SCROLL_LOCK = 116 # 滚动锁定键 KEYCODE_ZOOM_IN = 168 # 放大键 KEYCODE_ZOOM_OUT = 169 # 缩小键 KEYCODE_0 = 7 KEYCODE_1 = 8 KEYCODE_2 = 9 KEYCODE_3 = 10 KEYCODE_4 = 11 KEYCODE_5 = 12 KEYCODE_6 = 13 KEYCODE_7 = 14 KEYCODE_8 = 15 KEYCODE_9 = 16 KEYCODE_A = 29 KEYCODE_B = 30 KEYCODE_C = 31 KEYCODE_D = 32 KEYCODE_E = 33 KEYCODE_F = 34 KEYCODE_G = 35 KEYCODE_H = 36 KEYCODE_I = 37 KEYCODE_J = 38 KEYCODE_K = 39 KEYCODE_L = 40 KEYCODE_M = 41 KEYCODE_N = 42 KEYCODE_O = 43 KEYCODE_P = 44 KEYCODE_Q = 45 KEYCODE_R = 46 KEYCODE_S = 47 KEYCODE_T = 48 KEYCODE_U = 49 KEYCODE_V = 50 KEYCODE_W = 51 KEYCODE_X = 52 KEYCODE_Y = 53 KEYCODE_Z = 54 KEYCODE_PLUS = 81 # + KEYCODE_MINUS = 69 # - KEYCODE_STAR = 17 # * KEYCODE_SLASH = 76 # / KEYCODE_EQUALS = 70 # = KEYCODE_AT = 77 # @ KEYCODE_POUND = 18 # # KEYCODE_APOSTROPHE = 75 # ' KEYCODE_BACKSLASH = 73 # KEYCODE_COMMA = 55 # , KEYCODE_PERIOD = 56 # . KEYCODE_LEFT_BRACKET = 71 # [ KEYCODE_RIGHT_BRACKET = 72 # ] KEYCODE_SEMICOLON = 74 # ; KEYCODE_GRAVE = 68 # ` KEYCODE_SPACE = 62 # 空格键 KEYCODE_MEDIA_PLAY = 126 # 多媒体键 >> 播放 KEYCODE_MEDIA_STOP = 86 # 多媒体键 >> 停止 KEYCODE_MEDIA_PAUSE = 127 # 多媒体键 >> 暂停 KEYCODE_MEDIA_PLAY_PAUSE = 85 # 多媒体键 >> 播放 / 暂停 KEYCODE_MEDIA_FAST_FORWARD = 90 # 多媒体键 >> 快进 KEYCODE_MEDIA_REWIND = 89 # 多媒体键 >> 快退 KEYCODE_MEDIA_NEXT = 87 # 多媒体键 >> 下一首 KEYCODE_MEDIA_PREVIOUS = 88 # 多媒体键 >> 上一首 KEYCODE_MEDIA_CLOSE = 128 # 多媒体键 >> 关闭 KEYCODE_MEDIA_EJECT = 129 # 多媒体键 >> 弹出 KEYCODE_MEDIA_RECORD = 130 # 多媒体键 >> 录音 if __name__ == '__main__': a = AdbTools() pass
分享一个常用Adb命令
首先
首先感谢@xuxu的常用adb命令,收益良多,但是已经不能满足于我,所以补充了下。
再者
好久没发帖了,最近论坛老司机们都在讨论/总结,我就用这个干货回报吧。
最后
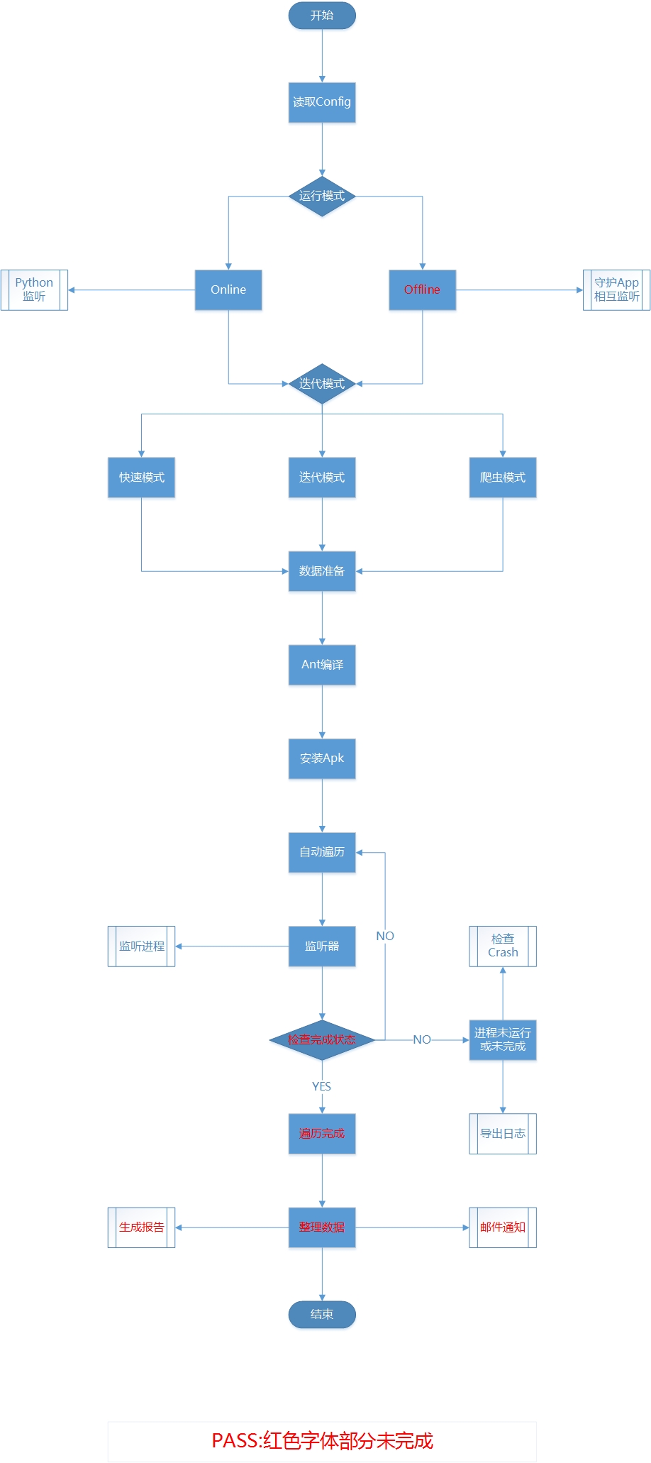
基于Robotium的UI自动遍历方案在最后的收尾阶段,最近会分享给大家,一起学习。
先放一个图
代码
#!/usr/bin/evn python
# -*- coding:utf-8 -*-
# FileName adbtools.py
# Author: HeyNiu
# Created Time: 2016/9/19
"""
adb 工具类
"""
import os
import platform
import re
import time
import utils.timetools
class AdbTools(object):
def __init__(self, device_id=''):
self.__system = platform.system()
self.__find = ''
self.__command = ''
self.__device_id = device_id
self.__get_find()
self.__check_adb()
self.__connection_devices()
def __get_find(self):
"""
判断系统类型,windows使用findstr,linux使用grep
:return:
"""
if self.__system is "Windows":
self.__find = "findstr"
else:
self.__find = "grep"
def __check_adb(self):
"""
检查adb
判断是否设置环境变量ANDROID_HOME
:return:
"""
if "ANDROID_HOME" in os.environ:
if self.__system == "Windows":
path = os.path.join(os.environ["ANDROID_HOME"], "platform-tools", "adb.exe")
if os.path.exists(path):
self.__command = path
else:
raise EnvironmentError(
"Adb not found in $ANDROID_HOME path: %s." % os.environ["ANDROID_HOME"])
else:
path = os.path.join(os.environ["ANDROID_HOME"], "platform-tools", "adb")
if os.path.exists(path):
self.__command = path
else:
raise EnvironmentError(
"Adb not found in $ANDROID_HOME path: %s." % os.environ["ANDROID_HOME"])
else:
raise EnvironmentError(
"Adb not found in $ANDROID_HOME path: %s." % os.environ["ANDROID_HOME"])
def __connection_devices(self):
"""
连接指定设备,单个设备可不传device_id
:return:
"""
if self.__device_id == "":
return
self.__device_id = "-s %s" % self.__device_id
def adb(self, args):
"""
执行adb命令
:param args:参数
:return:
"""
cmd = "%s %s %s" % (self.__command, self.__device_id, str(args))
# print(cmd)
return os.popen(cmd)
def shell(self, args):
"""
执行adb shell命令
:param args:参数
:return:
"""
cmd = "%s %s shell %s" % (self.__command, self.__device_id, str(args))
# print(cmd)
return os.popen(cmd)
def mkdir(self, path):
"""
创建目录
:param path: 路径
:return:
"""
return self.shell('mkdir %s' % path)
def get_devices(self):
"""
获取设备列表
:return:
"""
l = self.adb('devices').readlines()
return (i.split()[0] for i in l if 'devices' not in i and len(i) > 5)
def get_current_application(self):
"""
获取当前运行的应用信息
:return:
"""
return self.shell('dumpsys window w | %s / | %s name=' % (self.__find, self.__find)).read()
def get_current_package(self):
"""
获取当前运行app包名
:return:
"""
reg = re.compile(r'name=(.+?)/')
return re.findall(reg, self.get_current_application())[0]
def get_current_activity(self):
"""
获取当前运行activity
:return: package/activity
"""
reg = re.compile(r'name=(.+?))')
return re.findall(reg, self.get_current_application())[0]
def __get_process(self, package_name):
"""
获取进程信息
:param package_name:
:return:
"""
if self.__system is "Windows":
pid_command = self.shell("ps | %s %s$" % (self.__find, package_name)).read()
else:
pid_command = self.shell("ps | %s -w %s" % (self.__find, package_name)).read()
return pid_command
def process_exists(self, package_name):
"""
返回进程是否存在
:param package_name:
:return:
"""
process = self.__get_process(package_name)
return package_name in process
def get_pid(self, package_name):
"""
获取pid
:return:
"""
pid_command = self.__get_process(package_name)
if pid_command == '':
print("The process doesn't exist.")
return pid_command
req = re.compile(r"d+")
result = str(pid_command).split()
result.remove(result[0])
return req.findall(" ".join(result))[0]
def get_uid(self, pid):
"""
获取uid
:param pid:
:return:
"""
result = self.shell("cat /proc/%s/status" % pid).readlines()
for i in result:
if 'uid' in i.lower():
return i.split()[1]
def get_flow_data_tcp(self, uid):
"""
获取应用tcp流量
:return:(接收, 发送)
"""
tcp_rcv = self.shell("cat proc/uid_stat/%s/tcp_rcv" % uid).read().split()[0]
tcp_snd = self.shell("cat proc/uid_stat/%s/tcp_snd" % uid).read().split()[0]
return tcp_rcv, tcp_snd
def get_flow_data_all(self, uid):
"""
获取应用流量全部数据
包含该应用多个进程的所有数据 tcp udp等
(rx_bytes, tx_bytes) >> (接收, 发送)
:param uid:
:return:list(dict)
"""
all_data = []
d = {}
data = self.shell("cat /proc/net/xt_qtaguid/stats | %s %s" % (self.__find, uid)).readlines()
for i in data:
if not i.startswith('
'):
item = i.strip().split()
d['idx'] = item[0]
d['iface'] = item[1]
d['acct_tag_hex'] = item[2]
d['uid_tag_int'] = item[3]
d['cnt_set'] = item[4]
d['rx_bytes'] = item[5]
d['rx_packets'] = item[6]
d['tx_bytes'] = item[7]
d['tx_packets'] = item[8]
d['rx_tcp_bytes'] = item[9]
d['rx_tcp_packets'] = item[10]
d['rx_udp_bytes'] = item[11]
d['rx_udp_packets'] = item[12]
d['rx_other_bytes'] = item[13]
d['rx_other_packets'] = item[14]
d['tx_tcp_bytes'] = item[15]
d['tx_tcp_packets'] = item[16]
d['tx_udp_bytes'] = item[17]
d['tx_udp_packets'] = item[18]
d['tx_other_bytes'] = item[19]
d['tx_other_packets'] = item[20]
all_data.append(d)
d = {}
return all_data
@staticmethod
def dump_apk(path):
"""
dump apk文件
:param path: apk路径
:return:
"""
# 检查build-tools是否添加到环境变量中
# 需要用到里面的aapt命令
l = os.environ['PATH'].split(';')
build_tools = False
for i in l:
if 'build-tools' in i:
build_tools = True
if not build_tools:
raise EnvironmentError("ANDROID_HOME BUILD-TOOLS COMMAND NOT FOUND.
Please set the environment variable.")
return os.popen('aapt dump badging %s' % (path,))
@staticmethod
def dump_xml(path, filename):
"""
dump apk xml文件
:return:
"""
return os.popen('aapt dump xmlstrings %s %s' % (path, filename))
def uiautomator_dump(self):
"""
获取屏幕uiautomator xml文件
:return:
"""
return self.shell('uiautomator dump').read().split()[-1]
def pull(self, source, target):
"""
从手机端拉取文件到电脑端
:return:
"""
self.adb('pull %s %s' % (source, target))
def push(self, source, target):
"""
从电脑端推送文件到手机端
:param source:
:param target:
:return:
"""
self.adb('push %s %s' % (source, target))
def remove(self, path):
"""
从手机端删除文件
:return:
"""
self.shell('rm %s' % (path,))
def clear_app_data(self, package):
"""
清理应用数据
:return:
"""
self.shell('pm clear %s' % (package,))
def install(self, path):
"""
安装apk文件
:return:
"""
# adb install 安装错误常见列表
errors = {'INSTALL_FAILED_ALREADY_EXISTS': '程序已经存在',
'INSTALL_DEVICES_NOT_FOUND': '找不到设备',
'INSTALL_FAILED_DEVICE_OFFLINE': '设备离线',
'INSTALL_FAILED_INVALID_APK': '无效的APK',
'INSTALL_FAILED_INVALID_URI': '无效的链接',
'INSTALL_FAILED_INSUFFICIENT_STORAGE': '没有足够的存储空间',
'INSTALL_FAILED_DUPLICATE_PACKAGE': '已存在同名程序',
'INSTALL_FAILED_NO_SHARED_USER': '要求的共享用户不存在',
'INSTALL_FAILED_UPDATE_INCOMPATIBLE': '版本不能共存',
'INSTALL_FAILED_SHARED_USER_INCOMPATIBLE': '需求的共享用户签名错误',
'INSTALL_FAILED_MISSING_SHARED_LIBRARY': '需求的共享库已丢失',
'INSTALL_FAILED_REPLACE_COULDNT_DELETE': '需求的共享库无效',
'INSTALL_FAILED_DEXOPT': 'dex优化验证失败',
'INSTALL_FAILED_DEVICE_NOSPACE': '手机存储空间不足导致apk拷贝失败',
'INSTALL_FAILED_DEVICE_COPY_FAILED': '文件拷贝失败',
'INSTALL_FAILED_OLDER_SDK': '系统版本过旧',
'INSTALL_FAILED_CONFLICTING_PROVIDER': '存在同名的内容提供者',
'INSTALL_FAILED_NEWER_SDK': '系统版本过新',
'INSTALL_FAILED_TEST_ONLY': '调用者不被允许测试的测试程序',
'INSTALL_FAILED_CPU_ABI_INCOMPATIBLE': '包含的本机代码不兼容',
'CPU_ABIINSTALL_FAILED_MISSING_FEATURE': '使用了一个无效的特性',
'INSTALL_FAILED_CONTAINER_ERROR': 'SD卡访问失败',
'INSTALL_FAILED_INVALID_INSTALL_LOCATION': '无效的安装路径',
'INSTALL_FAILED_MEDIA_UNAVAILABLE': 'SD卡不存在',
'INSTALL_FAILED_INTERNAL_ERROR': '系统问题导致安装失败',
'INSTALL_PARSE_FAILED_NO_CERTIFICATES': '文件未通过认证 >> 设置开启未知来源',
'INSTALL_PARSE_FAILED_INCONSISTENT_CERTIFICATES': '文件认证不一致 >> 先卸载原来的再安装',
'INSTALL_FAILED_INVALID_ZIP_FILE': '非法的zip文件 >> 先卸载原来的再安装',
'INSTALL_CANCELED_BY_USER': '需要用户确认才可进行安装',
'INSTALL_FAILED_VERIFICATION_FAILURE': '验证失败 >> 尝试重启手机',
'DEFAULT': '未知错误'
}
print('Installing...')
l = self.adb('install -r %s' % (path,)).read()
if 'Success' in l:
print('Install Success')
if 'Failure' in l:
reg = re.compile('\[(.+?)\]')
key = re.findall(reg, l)[0]
try:
print('Install Failure >> %s' % errors[key])
except KeyError:
print('Install Failure >> %s' % key)
return l
def uninstall(self, package):
"""
卸载apk
:param package: 包名
:return:
"""
print('Uninstalling...')
l = self.adb('uninstall %s' % (package,)).read()
print(l)
def screenshot(self, target_path=''):
"""
手机截图
:param target_path: 目标路径
:return:
"""
format_time = utils.timetools.timestamp('%Y%m%d%H%M%S')
self.shell('screencap -p /sdcard/%s.png' % (format_time,))
time.sleep(1)
if target_path == '':
self.pull('/sdcard/%s.png' % (format_time,), os.path.expanduser('~'))
else:
self.pull('/sdcard/%s.png' % (format_time,), target_path)
self.remove('/sdcard/%s.png' % (format_time,))
def get_cache_logcat(self):
"""
导出缓存日志
:return:
"""
return self.adb('logcat -v time -d')
def get_crash_logcat(self):
"""
导出崩溃日志
:return:
"""
return self.adb('logcat -v time -d | %s AndroidRuntime' % (self.__find,))
def clear_cache_logcat(self):
"""
清理缓存区日志
:return:
"""
self.adb('logcat -c')
def get_device_time(self):
"""
获取设备时间
:return:
"""
return self.shell('date').read().strip()
def ls(self, command):
"""
shell ls命令
:return:
"""
return self.shell('ls %s' % (command,)).readlines()
def file_exists(self, target):
"""
判断文件在目标路径是否存在
:return:
"""
l = self.ls(target)
for i in l:
if i.strip() == target:
return True
return False
def is_install(self, target_app):
"""
判断目标app在设备上是否已安装
:param target_app: 目标app包名
:return: bool
"""
return target_app in self.shell('pm list packages %s' % (target_app,)).read()
def get_device_model(self):
"""
获取设备型号
:return:
"""
return self.shell('getprop ro.product.model').read().strip()
def get_device_id(self):
"""
获取设备id
:return:
"""
return self.adb('get-serialno').read().strip()
def get_device_android_version(self):
"""
获取设备Android版本
:return:
"""
return self.shell('getprop ro.build.version.release').read().strip()
def get_device_sdk_version(self):
"""
获取设备SDK版本
:return:
"""
return self.shell('getprop ro.build.version.sdk').read().strip()
def get_device_mac_address(self):
"""
获取设备MAC地址
:return:
"""
return self.shell('cat /sys/class/net/wlan0/address').read().strip()
def get_device_ip_address(self):
"""
获取设备IP地址
pass: 适用WIFI 蜂窝数据
:return:
"""
if not self.get_wifi_state() and not self.get_data_state():
return
l = self.shell('ip addr | %s global' % self.__find).read()
reg = re.compile('d+.d+.d+.d+')
return re.findall(reg, l)[0]
def get_device_imei(self):
"""
获取设备IMEI
:return:
"""
sdk = self.get_device_sdk_version()
# Android 5.0以下方法
if int(sdk) < 21:
l = self.shell('dumpsys iphonesubinfo').read()
reg = re.compile('[0-9]{15}')
return re.findall(reg, l)[0]
elif self.root():
l = self.shell('service call iphonesubinfo 1').read()
print(l)
print(re.findall(re.compile("'.+?'"), l))
imei = ''
for i in re.findall(re.compile("'.+?'"), l):
imei += i.replace('.', '').replace("'", '').replace(' ', '')
return imei
else:
print('The device not root.')
return ''
def check_sim_card(self):
"""
检查设备SIM卡
:return:
"""
return len(self.shell('getprop | %s gsm.operator.alpha]' % self.__find).read().strip().split()[-1]) > 2
def get_device_operators(self):
"""
获取运营商
:return:
"""
return self.shell('getprop | %s gsm.operator.alpha]' % self.__find).read().strip().split()[-1]
def get_device_state(self):
"""
获取设备状态
:return:
"""
return self.adb('get-state').read().strip()
def get_display_state(self):
"""
获取屏幕状态
:return: 亮屏/灭屏
"""
l = self.shell('dumpsys power').readlines()
for i in l:
if 'mScreenOn=' in i:
return i.split()[-1] == 'mScreenOn=true'
if 'Display Power' in i:
return 'ON' in i.split('=')[-1].upper()
def get_screen_normal_size(self):
"""
获取设备屏幕分辨率 >> 标配
:return:
"""
return self.shell('wm size').read().strip().split()[-1].split('x')
def get_screen_reality_size(self):
"""
获取设备屏幕分辨率 >> 实际分辨率
:return:
"""
x = 0
y = 0
l = self.shell(r'getevent -p | %s -e "0"' % self.__find).readlines()
for n in l:
if len(n.split()) > 0:
if n.split()[0] == '0035':
x = int(n.split()[7].split(',')[0])
elif n.split()[0] == '0036':
y = int(n.split()[7].split(',')[0])
return x, y
def get_device_interior_sdcard(self):
"""
获取内部SD卡空间
:return: (path,total,used,free,block)
"""
return self.shell('df | %s /mnt/shell/emulated' % self.__find).read().strip().split()
def get_device_external_sdcard(self):
"""
获取外部SD卡空间
:return: (path,total,used,free,block)
"""
return self.shell('df | %s /storage' % self.__find).read().strip().split()
def __fill_rom(self, path, stream, count):
"""
填充数据
:param path: 填充地址
:param stream: 填充流大小
:param count: 填充次数
:return:
"""
self.shell('dd if=/dev/zero of=%s bs=%s count=%s' % (path, stream, count)).read().strip()
def fill_interior_sdcard(self, filename, size):
"""
填充内置SD卡
:param filename: 文件名
:param size: 填充大小,单位byte
:return:
"""
if size > 10485760: # 10m
self.__fill_rom('sdcard/%s' % filename, 10485760, size / 10485760)
else:
self.__fill_rom('sdcard/%s' % filename, size, 1)
def fill_external_sdcard(self, filename, size):
"""
填充外置SD卡
:param filename: 文件名
:param size: 填充大小,单位byte
:return:
"""
path = self.get_device_external_sdcard()[0]
if size > 10485760: # 10m
self.__fill_rom('%s/%s' % (path, filename), 10485760, size / 10485760)
else:
self.__fill_rom('%s/%s' % (path, filename), size, 1)
def kill_process(self, pid):
"""
杀死进程
pass: 一般需要权限不推荐使用
:return:
"""
return self.shell('kill %s' % pid).read().strip()
def quit_app(self, package):
"""
退出应用
:return:
"""
return self.shell('am force-stop %s' % package).read().strip()
def reboot(self):
"""
重启设备
:return:
"""
self.adb('reboot')
def recovery(self):
"""
重启设备并进入recovery模式
:return:
"""
self.adb('reboot recovery')
def fastboot(self):
"""
重启设备并进入fastboot模式
:return:
"""
self.adb('reboot bootloader')
def root(self):
"""
获取root状态
:return:
"""
return 'not found' not in self.shell('su -c ls -l /data/').read().strip()
def wifi(self, power):
"""
开启/关闭wifi
pass: 需要root权限
:return:
"""
if not self.root():
print('The device not root.')
return
if power:
self.shell('su -c svc wifi enable').read().strip()
else:
self.shell('su -c svc wifi disable').read().strip()
def data(self, power):
"""
开启/关闭蜂窝数据
pass: 需要root权限
:return:
"""
if not self.root():
print('The device not root.')
return
if power:
self.shell('su -c svc data enable').read().strip()
else:
self.shell('su -c svc data disable').read().strip()
def get_wifi_state(self):
"""
获取WiFi连接状态
:return:
"""
return 'enabled' in self.shell('dumpsys wifi | %s ^Wi-Fi' % self.__find).read().strip()
def get_data_state(self):
"""
获取移动网络连接状态
:return:
"""
return '2' in self.shell('dumpsys telephony.registry | %s mDataConnectionState' % self.__find).read().strip()
def get_network_state(self):
"""
设备是否连上互联网
:return:
"""
return 'unknown host' not in self.shell('ping -w 1 www.baidu.com').read().strip()
def get_wifi_password_list(self):
"""
获取WIFI密码列表
:return:
"""
if not self.root():
print('The device not root.')
return []
l = re.findall(re.compile('ssid=".+?"s{3}psk=".+?"'), self.shell('su -c cat /data/misc/wifi/*.conf').read())
return [re.findall(re.compile('".+?"'), i) for i in l]
def call(self, number):
"""
拨打电话
:param number:
:return:
"""
self.shell('am start -a android.intent.action.CALL -d tel:%s' % number)
def open_url(self, url):
"""
打开网页
:return:
"""
self.shell('am start -a android.intent.action.VIEW -d %s' % url)
def start_application(self, component):
"""
启动一个应用
e.g: com.android.settings/com.android.settings.Settings
"""
self.shell("am start -n %s" % component)
def send_keyevent(self, keycode):
"""
发送一个按键事件
https://developer.android.com/reference/android/view/KeyEvent.html
:return:
"""
self.shell('input keyevent %s' % keycode)
def rotation_screen(self, param):
"""
旋转屏幕
:param param: 0 >> 纵向,禁止自动旋转; 1 >> 自动旋转
:return:
"""
self.shell('/system/bin/content insert --uri content://settings/system --bind '
'name:s:accelerometer_rotation --bind value:i:%s' % param)
def instrument(self, command):
"""
启动instrument app
:param command: 命令
:return:
"""
return self.shell('am instrument %s' % command).read()
def export_apk(self, package, target_path='', timeout=5000):
"""
从设备导出应用
:param timeout: 超时时间
:param target_path: 导出后apk存储路径
:param package: 包名
:return:
"""
num = 0
if target_path == '':
self.adb('pull /data/app/%s-1/base.apk %s' % (package, os.path.expanduser('~')))
while 1:
num += 1
if num <= timeout:
if os.path.exists(os.path.join(os.path.expanduser('~'), 'base.apk')):
os.rename(os.path.join(os.path.expanduser('~'), 'base.apk'),
os.path.join(os.path.expanduser('~'), '%s.apk' % package))
else:
self.adb('pull /data/app/%s-1/base.apk %s' % (package, target_path))
while 1:
num += 1
if num <= timeout:
if os.path.exists(os.path.join(os.path.expanduser('~'), 'base.apk')):
os.rename(os.path.join(os.path.expanduser('~'), 'base.apk'),
os.path.join(os.path.expanduser('~'), '%s.apk' % package))
class KeyCode:
KEYCODE_CALL = 5 # 拨号键
KEYCODE_ENDCALL = 6 # 挂机键
KEYCODE_HOME = 3 # Home键
KEYCODE_MENU = 82 # 菜单键
KEYCODE_BACK = 4 # 返回键
KEYCODE_SEARCH = 84 # 搜索键
KEYCODE_CAMERA = 27 # 拍照键
KEYCODE_FOCUS = 80 # 对焦键
KEYCODE_POWER = 26 # 电源键
KEYCODE_NOTIFICATION = 83 # 通知键
KEYCODE_MUTE = 91 # 话筒静音键
KEYCODE_VOLUME_MUTE = 164 # 扬声器静音键
KEYCODE_VOLUME_UP = 24 # 音量+键
KEYCODE_VOLUME_DOWN = 25 # 音量-键
KEYCODE_ENTER = 66 # 回车键
KEYCODE_ESCAPE = 111 # ESC键
KEYCODE_DPAD_CENTER = 23 # 导航键 >> 确定键
KEYCODE_DPAD_UP = 19 # 导航键 >> 向上
KEYCODE_DPAD_DOWN = 20 # 导航键 >> 向下
KEYCODE_DPAD_LEFT = 21 # 导航键 >> 向左
KEYCODE_DPAD_RIGHT = 22 # 导航键 >> 向右
KEYCODE_MOVE_HOME = 122 # 光标移动到开始键
KEYCODE_MOVE_END = 123 # 光标移动到末尾键
KEYCODE_PAGE_UP = 92 # 向上翻页键
KEYCODE_PAGE_DOWN = 93 # 向下翻页键
KEYCODE_DEL = 67 # 退格键
KEYCODE_FORWARD_DEL = 112 # 删除键
KEYCODE_INSERT = 124 # 插入键
KEYCODE_TAB = 61 # Tab键
KEYCODE_NUM_LOCK = 143 # 小键盘锁
KEYCODE_CAPS_LOCK = 115 # 大写锁定键
KEYCODE_BREAK = 121 # Break / Pause键
KEYCODE_SCROLL_LOCK = 116 # 滚动锁定键
KEYCODE_ZOOM_IN = 168 # 放大键
KEYCODE_ZOOM_OUT = 169 # 缩小键
KEYCODE_0 = 7
KEYCODE_1 = 8
KEYCODE_2 = 9
KEYCODE_3 = 10
KEYCODE_4 = 11
KEYCODE_5 = 12
KEYCODE_6 = 13
KEYCODE_7 = 14
KEYCODE_8 = 15
KEYCODE_9 = 16
KEYCODE_A = 29
KEYCODE_B = 30
KEYCODE_C = 31
KEYCODE_D = 32
KEYCODE_E = 33
KEYCODE_F = 34
KEYCODE_G = 35
KEYCODE_H = 36
KEYCODE_I = 37
KEYCODE_J = 38
KEYCODE_K = 39
KEYCODE_L = 40
KEYCODE_M = 41
KEYCODE_N = 42
KEYCODE_O = 43
KEYCODE_P = 44
KEYCODE_Q = 45
KEYCODE_R = 46
KEYCODE_S = 47
KEYCODE_T = 48
KEYCODE_U = 49
KEYCODE_V = 50
KEYCODE_W = 51
KEYCODE_X = 52
KEYCODE_Y = 53
KEYCODE_Z = 54
KEYCODE_PLUS = 81 # +
KEYCODE_MINUS = 69 # -
KEYCODE_STAR = 17 # *
KEYCODE_SLASH = 76 # /
KEYCODE_EQUALS = 70 # =
KEYCODE_AT = 77 # @
KEYCODE_POUND = 18 # #
KEYCODE_APOSTROPHE = 75 # '
KEYCODE_BACKSLASH = 73 #
KEYCODE_COMMA = 55 # ,
KEYCODE_PERIOD = 56 # .
KEYCODE_LEFT_BRACKET = 71 # [
KEYCODE_RIGHT_BRACKET = 72 # ]
KEYCODE_SEMICOLON = 74 # ;
KEYCODE_GRAVE = 68 # `
KEYCODE_SPACE = 62 # 空格键
KEYCODE_MEDIA_PLAY = 126 # 多媒体键 >> 播放
KEYCODE_MEDIA_STOP = 86 # 多媒体键 >> 停止
KEYCODE_MEDIA_PAUSE = 127 # 多媒体键 >> 暂停
KEYCODE_MEDIA_PLAY_PAUSE = 85 # 多媒体键 >> 播放 / 暂停
KEYCODE_MEDIA_FAST_FORWARD = 90 # 多媒体键 >> 快进
KEYCODE_MEDIA_REWIND = 89 # 多媒体键 >> 快退
KEYCODE_MEDIA_NEXT = 87 # 多媒体键 >> 下一首
KEYCODE_MEDIA_PREVIOUS = 88 # 多媒体键 >> 上一首
KEYCODE_MEDIA_CLOSE = 128 # 多媒体键 >> 关闭
KEYCODE_MEDIA_EJECT = 129 # 多媒体键 >> 弹出
KEYCODE_MEDIA_RECORD = 130 # 多媒体键 >> 录音
if __name__ == '__main__':
a = AdbTools()
pass
