zoukankan      html  css  js  c++  java
  • ASP.NET Core MVC 源码学习:详解 Action 的匹配(转)

    前言

    在 上一篇 文章中,我们已经学习了 ASP.NET Core MVC 的启动流程,那么 MVC 在启动了之后,当请求到达过来的时候,它是怎么样处理的呢? 又是怎么样把我们的请求准确的传达到我们的 Action 上呢? 那么,在这边文章中,我们一起跟踪源码看一下,框架都做了些什么东西。

    Getting Started

    我们知道,Startup.cs 中的 Configure(IApplicationBuilder app) 中,我们使用 app.UseMvc()

    在 UseMVC() 代码执行的过程中,它可以接收一个 Action<IRouteBuilder> 形式的委托,我们使用这个委托可以进行自定义路由的配置,默认情况下,我们一般会如下进行配置:

    app.UseMvc(routes =>
    {
        routes.MapRoute(        name: "default",      
           template: "{controller=Home}/{action=Index}/{id?}"); });

    或者是你使用默认的 app.UseMvcWithDefaultRoute(),这个扩展方法在内部已经帮你做了上述代码的内容。

    那我们今天就从这个 Route 的配置开始看起吧。

    RouteContext 如何初始化?

    在 IRouteBuilder 通过配置 IRouteBuilder,IRouteBuilder 在 Build() 之后会得到 Router 会得到IRouter

    public static IApplicationBuilder UseMvc(
        this IApplicationBuilder app,
        Action<IRouteBuilder> configureRoutes){    // ......
        
        var routes = new RouteBuilder(app)
        {
            DefaultHandler = app.ApplicationServices.GetRequiredService<MvcRouteHandler>(),
        };
    
        configureRoutes(routes);
    
        routes.Routes.Insert(0, AttributeRouting.CreateAttributeMegaRoute(app.ApplicationServices));    return app.UseRouter(routes.Build());
    }

    上面的代码有两个地方需要注意的。

    第一个地方是 DefaultHandler,可以看到默认配置下,MVC 程序从 DI 中获取MvcRouteHandler 路由处理程序来作为路由的默认处理程序。

    第二个地方是 AttributeRouting.CreateAttributeMegaRoute(app.ApplicationServices)
    ,那么这个地方是干嘛的呢?

    CreateAttributeMegaRoute 它返回了一个 IRouter ,主要是用来处理带 RouteAttribute 标记的 Action,我们来看一下这个方法:

    public static IRouter CreateAttributeMegaRoute(IServiceProvider services){   
     return new AttributeRoute(        services.GetRequiredService<IActionDescriptorCollectionProvider>(),        services,        actions =>        {          
       var handler = services.GetRequiredService<MvcAttributeRouteHandler>();            handler.Actions = actions;            return handler;        }); }

    在方法内部,new 了一个 AttributeRoute 返回了回去,大家可以看到有一个参数 actions,它使用的是 MvcAttributeRouteHandler 这个处理程序,说明在实际调用过程中使用的是MvcAttributeRouteHandler 进行的路由处理。

    OK,我们总结一下关于 MVC 自己的几个路由处理程序,还是用一个图比较容易看的清楚,幸运的是,MVC 一共就这3个路由处理程序,我们已经全部接触到了。

    MVC 框架针对于 IRouter 接口的实现有以下三个:

    提前告诉你,最左边绿色的那个 AttributeRoute 其实只是一个包装,在内部也是通过MvcAttributeRouteHandler 或者 MvcRouteHandler 进行的处理。那么,现在关于路由的处理程序只剩下了两个,他们分别是:

    默认处理程序: MvcRouteHandler,用来处理约定的 Action。

    注解处理程序: MvcAttributeRouteHandler ,用来处理注解(Attribute)路由。

    细心的同学可能注意到了, MvcAttributeRouteHandler 比 MvcRouteHandler 多了一个 Actions : ActionDescriptor[]属性。

    我们再看一下这两个处理程序的 RouteAsync 方法,这个方法是路由组件的入口方法,我们通过一个对比工具来看一下两者之间的差距。

    图片看不清楚可以新标签打开

    可以看到,这两个 RouteAsync 主要有两处差距,第一处就是 SelectBestCandidate 这个函数第二个参数

    ActionDescriptor SelectBestCandidate(RouteContext context, 
    IReadOnlyList<ActionDescriptor> candidates)

    MvcRouteHandler:

    在这个流程中,显示调用了 IActionSelect 接口中的 SelectCandidates() 用来找到所有符合条件的候选 Action,然后调用了 SelectBestCandidate 找出最佳的一个。

    程序走到这里,这里会有两个重点的地方,或者叫有疑问的地方?

    1、 程序集中定义的 Action 是怎么找到的?

    要想找到程序定义的所有 Action,那么首先需要找到 Controller,在上一篇文章中我们已经知道了有一个 MVC 程序用来管理 AssemblyPart 的东西叫 ApplicationPartManager ,它的里面存储了所有 MVC 框架在启动的时候加载的所有程序集,那么我们可以从这个程序集中找到需要的 Controller。下面这个流程图显示了查找Controller 的流程:

    GetControllerTypes 返回的是一个 IEnumerable<TypeInfo> 的集合,有了 Controller 之后,MVC 框架使用了一个对象来包装 Controller,因为在后续的流程中,除了需要 Controller 之外还需要其他的一些东西,比如 FilterApiExplorer 等。

    ApplicationModel

    ApplicationModel 就是MVC框架用来包装 ControllerFilter , ApiExplorer 等的一个Model 对象,我们来看一下它的定义:

    public class ApplicationModel : IPropertyModel, IFilterModel, IApiExplorerModel{  
     public ApplicationModel()    {        ApiExplorer = new ApiExplorerModel();        Controllers = new List<ControllerModel>();        Filters = new List<IFilterMetadata>();        Properties = new Dictionary<object, object>();    }    public ApiExplorerModel ApiExplorer { get; set; }  
      public IList<ControllerModel> Controllers { get; private set; }
         public IList<IFilterMetadata> Filters { get; private set; }  
          public IDictionary<object, object> Properties { get; } }

    ApplicationModel 里面关于 Controller 的包装是一个 IList<ControllerModel>,看一下ControllerModel 的定义:

    public class ControllerModel : ICommonModel, IFilterModel, IApiExplorerModel{  
     //......        public IList<ActionModel> Actions { get; }  
     public ApiExplorerModel ApiExplorer { get; set; }  
      public ApplicationModel Application { get; set; }  
       public IReadOnlyList<object> Attributes { get; }    MemberInfo ICommonModel.MemberInfo => ControllerType;  
        string ICommonModel.Name => ControllerName;  
        public string ControllerName { get; set; }  
        public TypeInfo ControllerType { get; }  
        public IList<PropertyModel> ControllerProperties { get; }  
        public IList<IFilterMetadata> Filters { get; }  
        public IDictionary<string, string> RouteValues { get; }
        public IDictionary<object, object> Properties { get; }  
        public IList<SelectorModel> Selectors { get; } }

    在 ASP.NET Core MVC 框架中,ApplicationModel 有下面几个提供者,他们用于初始化整个 ApplicationModel 的各个部分,我们还是分别看一下吧。

    AuthorizationApplicationModelProvider: 处理认证相关业务逻辑,在它的Executing方法中会将 AuthorizeFilter,AllowAnonymousFilter 等过滤器添加到 ApplicationModelProviderContext 里面的 ApplicationModel 里。

    DefaultApplicationModelProvider:初始化 ControllerModel, 添加 Controller 相关的各种信息,添加用户自定义 Filter,遍历 ControllerTypes : 创建 ControllerModel --> 初始化Properties --> 初始化Parameters

    CorsApplicationModelProvider:跨域资源相关逻辑,添加CorsAuthorizationFilterFactory,DisableCorsAuthorizationFilter,CorsAuthorizationFilterFactory,DisableCorsAuthorizationFilter等过滤器。

    TempDataApplicationModelProvider: 添加 SaveTempDataPropertyFilterFactory 过滤器,存储Controller中的TempData信息,注意 TempDataAttribute 修饰的属性只能是基元类型或字符串。

    构建ApplicationModel

    MVC 框架通过 ControllerActionDescriptorProvider 中的 BuildModel() 这个方法进行 ApplicationModel 的构建:

    internal protected ApplicationModel BuildModel(){    
    var controllerTypes = GetControllerTypes();  
     var context = new ApplicationModelProviderContext(controllerTypes);  
       for (var i = 0; i < _applicationModelProviders.Length; i++)    {        _applicationModelProviders[i].OnProvidersExecuting(context);    }    for (var i = _applicationModelProviders.Length - 1; i >= 0; i--)    {        _applicationModelProviders[i].OnProvidersExecuted(context);    }    return context.Result; }

    现在,我们已经有一个完整的 ApplicationModel 对象了。

    有了 ApplicationModel 对象之后,会再进行一次约定的应用。比如以下Action重写路由的情况或者配置多个路由的情况。

    2、ActionDescriptorCollection是怎么创建的?

    ControllerActionDescriptor构建

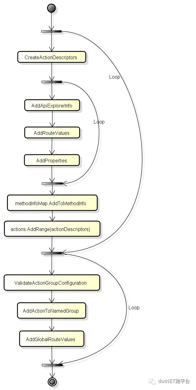
    ControllerActionDescriptor的构建是基于ApplicationModel对象的,下面我就画了一个流程图用来展示构建 ControllerActionDescriptor 的整个过程,就不过多描述了。

    截止到目前,我们会得到一个 IEnumerable<ControllerActionDescriptor> 集合对象。

    在有了 ControllerActionDescriptor 之后,ActionDescriptorCollectionProvider 会提供一个属性,

    public ActionDescriptorCollection ActionDescriptors
    {    get
        {        if (_collection == null)
            {
                UpdateCollection();
            }        return _collection;
        }
    }

    在这个属性中使用了 UpdateCollection 这个方法来更新 ActionDescriptorCollection

    private void UpdateCollection(){   
     var context = new ActionDescriptorProviderContext();  
       for (var i = 0; i < _actionDescriptorProviders.Length; i++)    {        _actionDescriptorProviders[i].OnProvidersExecuting(context);    }    for (var i = _actionDescriptorProviders.Length - 1; i >= 0; i--)    {        _actionDescriptorProviders[i].OnProvidersExecuted(context);    }    _collection = new ActionDescriptorCollection(      
     new ReadOnlyCollection<ActionDescriptor>(context.Results),        Interlocked.Increment(ref _version)); }

    OK , 现在我们有了 ActionDescriptorCollection , 之后的流程就比较简单了,但是会涉及到几个算法。

    接下来,轮到 ActionSelectorDecisionTreeProvider 上场了,它主要是把ActionDescriptorCollection,组装成为一个 IActionSelectionDecisionTree 对象以便于后续的查找匹配工作, IActionSelectionDecisionTree 的数据结构是一个多叉树,组装过程是使用了一个深度优先的递归算法。

    我们回到起点,继续看这张图:

    现在 SelectCandidates 你应该能够看懂了:

    public IReadOnlyList<ActionDescriptor> SelectCandidates(RouteContext context){  
     //IActionSelectionDecisionTree 对象    var tree = _decisionTreeProvider.DecisionTree;        //使用的是一个多叉树查找算法,关于算法可以看我这篇博文:    //http://www.cnblogs.com/savorboard/p/6582399.html    return tree.Select(context.RouteData.Values); }

    接下来就是 SelectBestCandidates 这个流程:

    1、遍历 Action 列表,评估 Action 的相关约束,返回匹配的 ActionDescriptor 列表。

    2、从匹配的 ActionDescriptor 列表中返回最佳的 Action 列表,注意这里这个方法SelectBestActions,它是一个虚方法,默认是没有实现的会直接返回上一步的结果,也就是说用户可以通过重写这个方法来自定义一些Action匹配规则。

    3、如果SelectBestActions 返回的是一个ActionDescriptor,则直接返回,当路由系统匹配到多个 Action 的时候,那么 MVC 需要从这些 Action 候选者中选中最佳的哪一个,当两个动作通过路由匹配时,MVC必须消除歧义以选择“最佳”候选者,否则抛出 AmbiguousActionException 异常

    最终 SelectBestCandidates 会返回一个 ActionDescriptor ,即需要执行的 Action。

    后续流程的执行,我又画了一个图来表示,希望能够更加清晰一些:

    终于讲解结束了,心好累,如果你认为本篇文章对你有帮助的话,顺手点个【推荐】吧。

    MvcAttributeRouteHandler:

    下面是MvcAttributeRouteHandler的 RouteAsync

    可以看到,在 MvcAttributeRouteHandler 中,少了 SelectCandidates() 这个流程,取而代之的是用 Actions 的属性参数。 这个Actions 就比较简单了,就是MVC框架启动的时候配置的IRouter Action。

    然后就是 SelectBestCandidates 这个流程了,参考上文的流程吧,都一样。

    总结

    本文详细描述了 MVC 在 Request 到达的时候是怎么样通过自定义的路由处理程序来选择一个Action 的,并且讲解了其中的过程。

    相关文章

    原文地址:http://www.cnblogs.com/savorboard/p/aspnetcore-mvc-routing-action.html

  • 相关阅读:
    迷失第一季/全集Lost 1迅雷下载
    星际之门SG1第一至十季/全集Stargate SG-1迅雷下载
    广告狂人第一至七季/全集Mad Men迅雷下载
    唐顿庄园第一至五季/全集Downton Abbey迅雷下载
    越狱第一至五季/全集迅雷下载
    邪恶力量第一至九季/全集Supernatural迅雷下载
    豪斯医生第一季/全集House M.D 1迅雷下载
    绝命毒师第五季/全集Breaking Bad迅雷下载
    绝命毒师第一季/全集Breaking Bad迅雷下载
    冰血暴第一季/全集Fargo迅雷下载
  • 原文地址:https://www.cnblogs.com/ppkkqq/p/6667772.html
Copyright © 2011-2022 走看看