zoukankan      html  css  js  c++  java
  • 【转】使用外部看门狗请三思!

    在产品规划中,如使用芯片内部集成的DCDC模块给系统的各个子模块(如内存、电子硬盘、硬件看门狗等)供电的情况下,需要多加留心DCDC输出电压属性是否与所使用看门狗芯片型号匹配这个问题,否则设计出的产品可能就会出现一定概率的不稳定性。

    下图为某款处理器内部集成的DCDC模块输出的3.3V波形图,该3.3V生成的过程中有两段台阶,该台阶电平的最小值为2.44V,时间间隔为215ms,此时如使用该电源给看门狗供电,则用电源阈值为2.63V的型号也是无法满足要求的,解决办法可以采用外部3.3V给看门狗芯片供电,设计中应避免使用芯片输出的3.3V电源向看门狗芯片供电,否则系统无法正常运行。

    从例子可以看出,虽然带看门狗功能的专用复位芯片功能比较简单,但在实际应用与处理器组合使用中,却是很容易出现问题的环节,专用复位芯片种类很多,不同种类的芯片有不同的技术参数,以下就CAT706为列,讨论带看门狗的专用复位芯片在应用中需注意的要点。

    一、带看门狗功能的专用复位芯片框图

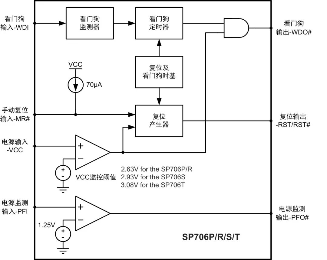
    CAT706支持四种功能:电源监控、上电复位、手工复位、看门狗复位,如图1.1所示。

    图1.1  看门狗内部框图

    二、应用要点

     

    1、VCC输入支持精准低压监测,选型时请注意该阈值电压的范围是否满足需求。

    如型号CAT706S,2.93V为其典型的电源监控阈值,实际上其范围在2.85-3.00V之间,设计时应结合VCC的监控要求进行选型,尤其关注其最大值,其它型号亦如是。

    2、RST#引脚的电气特性需在设计前期确认,尤其注意芯片的第一次的上电复位操作。

    第一:在VCC输入电源高于1.0V后,复位发生器会产生140~280ms宽度的低脉冲,设计中需核对被复位芯片对复位信号脉宽的要求,尤其关注最小值。

    第二:需注意复位信号电平是否与主控电平相匹配及被复位芯片是高电平复位还是低电平复位。

    第三:复位信号在上走线过长时就越容易受到干扰或导致容性过大,这些因素都可能导致复位信号驱动能力不足,不能满足芯片对复位信号边沿速率的要求,可加入如74LVC1G125驱动器来满足需求。

    3、MR#手动复位输入引脚的使用需注意以下三点。

    第一:MR#管脚内部支持去抖功能,电气上可兼容TTL/COMS逻辑,可由外部逻辑线驱动或由短路到地的按钮开关进行触发;

    第二:当该引脚检测到低于0.6V的电平输入且该电平持续至少500ns后,即可触发RST#管脚输出低电平;

    第三:由于MR#引脚内部有电流源,因此当不使用手动复位功能时,该引脚应该进行悬空处理。

    4、 WDI看门狗输入引脚的使用需注意以下三点。

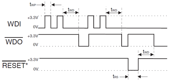
    第一:何时该喂狗,WDI引脚输入保持高电平或低电平1.6s(溢出周期-TWD),则内部看门狗定时器超时,WDO会输出低电平,注意此1.6s只是一个典型值,实际上该时间范围在1s-2.25s之间。

    第二:如何喂狗,在溢出周期之内,WDI引脚电平发生变化即实现了喂狗操作,计数器将复位为零值,程序设计中需注意喂狗信号脉宽(TWP)这个参数,CAT706S要求保证TWP 至少大于50ns,手册要求WDI最小上升/下降时间为1微秒,与此同时,为防止喂狗信号易受干扰,WDI的走线不建议走过长且尽量地远离干扰源。

    第三:如何禁用看门狗,可将WDI引脚浮空或连接到高阻抗三态缓冲器将禁用看门狗功能。

    图1.2 CAT706看门狗信号时序图

    5、 WDO#-以WDO#作为复位信号,注意该引脚的脉冲宽度是否能满足器件的需求。

    在溢出周期内未按时进行喂狗或者VCC低于监控阈值时,WDO#都将输出低电平,在WDO#有效之后,若经过了很短的时间(如10μs)立即发生喂狗事件,则WDO#信号将立刻恢复为无效的高电平,在这种情况下,WDO#的有效低电平仅为10μs,无法满足大多数器件的要求,应用中将WDO#信号连接到MR#输入引脚来启用看门狗功能,即用看门狗溢出事件触发手工复位事件,而RST#有效脉宽较长,能满足大多数器件对复位脉宽的要求。

    6、 PFI-电源监控输入引脚的使用注意事项。

    除对VCC的监控外,CAT706还可以通过PFI引脚对另一种电源进行监控,不使用此功能时,PFI应接VCC或GND,若采用了错误的处理方式,可能导致复位芯片的不稳定。

    7、PFO#-电源监控输出引脚。

    当输入引脚PFI出现低于1.25V的电平时,PFO#输出低电平。

    对电源供电要求严格的系统/数字处理系统,CAT706P/R/S/T系列是一款非常理想的选择。

    8、使用过程中需要注意复位管脚的结构属性

    设计中,请注意复位管脚的结构属性,有些复位芯片的复位管脚为推挽输出,有的是开漏输出,设计中需要根据处理器复位管脚的属性。

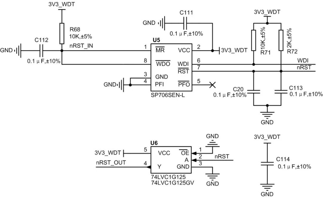
    9、典型看门狗电路如下图所示。

     

    来源

  • 相关阅读:
    列举 spring 支持的事务管理类型?
    memcached 能够更有效地使用内存吗?
    Redis 集群方案什么情况下会导致整个集群不可用?
    详细描述一下 Elasticsearch 更新和删除文档的过程?
    Redis 常见性能问题和解决方案?
    如果有大量的 key 需要设置同一时间过期,一般需要注意什么?
    synchronized 和 ReentrantLock 的区别?
    Redis 支持的 Java 客户端都有哪些?官方推荐用哪个?
    memcached 最大的优势是什么?
    memcached 是原子的吗?
  • 原文地址:https://www.cnblogs.com/skullboyer/p/9088570.html
Copyright © 2011-2022 走看看