zoukankan      html  css  js  c++  java
  • 写给 Git 初学者的 7 个建议

    当我刚刚开始使用Git的版本控制时,我根本不确定我付出那么多时间是不是会得到回报。Branch、Stage、Stash,这些Git名词对我来说都非常陌生。

    而今天的我已不能想象生活没有Git会变成什么样。Git不仅提供了我非常需要的版本控制功能,还让我变成一个更优秀的程序员。

    这里有一系列可以帮助你的小贴士,可以让Git成为你开发工作中非常重要的一部分。

    第一条:花时间去学习Git的基本操作

    学习Git的基本操作并不是要求你把整个Git文档从头到尾读完(但如果这就是你的方式,我也不会反对)。

    Git里面有太多的教育内容,我很确定里面一定有对你胃口的最佳学习方式。

    看一下以下这些Git学习资源吧:

    • 怎么快速开始使用Git

    • 试试Git - 15分钟的Git交互教程

    • 提示和技巧(Ry的Git教学)是常见Git功能的实践教程

    • Git简单指南

    • Git Ready是一个收藏有许多简单而简短的Git提示的网站

    • Git作弊码

    • Git Tower学习区是一个在我的网站上的Git学习资源列表

    • Git官方教程

    • Training: Git Basics (视频)是YouTube上的一个视频列表

    • Pro Git一本让你深入了解Git的在线书籍

    第二条:从简单的Git工作流开始

    少即是多。

    常常的,Git会和一个复杂的工作流联系起来。不过我可以这么说:你还暂时不需要为了Git的诸多好处,而一下子变成Git大师。

    Git的工作流是可以非常简单的 —- 而且在许多情况下你需要的就是这么简单。你当然可以用multiple remote repositories、issue pull request、rebase changes等等,但是你不想用这些的话完全可以不用。

    从简单的工作流入手也会使日后添加复杂性或者使用Git高级功能变得简单。当你需要使用这些功能的时候,Git已经准备好了。

    这里有一些不同的Git工作流的例子,你可以从他们的想法中得到启发

    • 设计者的Git工作流

    • Markus Prinz的Git工作流

    • Yehuda Katz的普通Git工作流

    • Agile团队的Git工作流

    总的来说:不要因为觉得Git什么都要学就压力很大,你完全可以从今天开始使用Git。

    第三条:不要再害怕犯错误

    Git最出色的一点是:它几乎是100%易上手误操作的。

    记住以下几点会让你晚上睡得更香:

    1.Git基本上不删除数据。即使是那些看起来是删除数据的操作,实际上是为了让你更快的撤销删除,而在向系统添加数据。

    2.Git基本可以撤销所有操作。我鼓励你更多的实验和探索你的想法,因为这就是使用版本控制系统系统的最主要的好处之一。

    3.你团队的每一个成员都在他/她的计算机中有各自的副本。本质上这更像是整个版本控制项目中的冗余备份(包括包括整个历史纪录),你捅了大娄子而且还没办法还原这种情况是极其少见的。

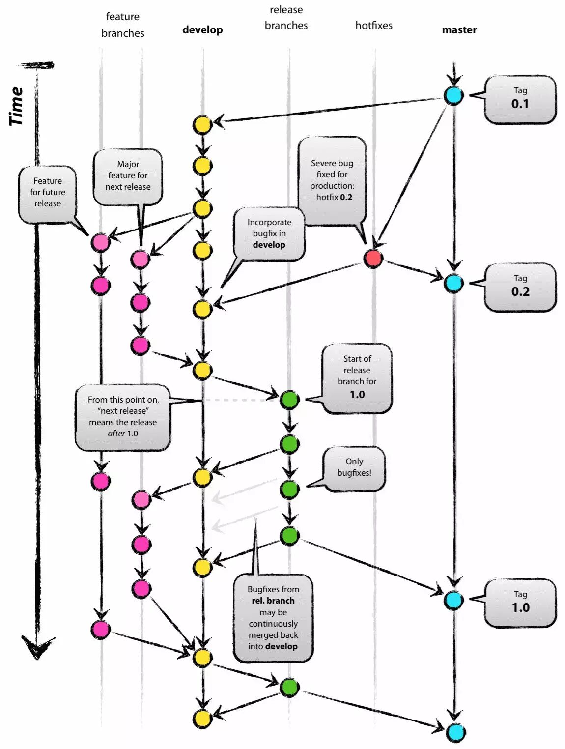
    第四条:理解分支概念

    在Git里面,分支这个概念是你一开始能学到的最有用的东西了。分支允许你隔离开发你的项目,而要想成为一个高效的Git用户,这是非常关键的一点。

    一开始这听起来好像不是什么大事,但一旦你完全的理解了分支概念,你会开始想没有这个你怎么活下去。

    尽管其他的版本控制系统也会使用分支概念,Git是第一个实现它,并让它变的好用的系统。

    这里有一些有助你了解Git分支概念的资源:

    • LearnGitBranching!是一个Git分支的交互式教程

    • Git基本分支和合并

    • 分支术是一个Git分支和合并的简短介绍

    • Git分支是一个很多绘图的Git教程

    • 《一个成功的 Git 分支模型》

    第五条:学习暂存区

    当你的提交里面只包含一些相关的变化时,版本控制会变的非常有用[b],它保证了你的提交可以被没有任何副作用的回滚,经常提交的习惯也可以让你的同事更好的了解你的进度。

    Git有个功能叫暂存区让这一切都变为可能

    学习使用暂存区,并爱上它,因为这是Git里面最重要最独立的一个模块。

    1.为什么暂存区那么有用

    2.用暂存区的好处在哪 —- 一个有关Git暂存区的讨论主题

    3.啊哈!学习Git的那些时候 —- 一篇博客文章

    4.Git上有关暂存区的简短教程

    第六条:用Git图形界面

    尽管使用图形界面绝对不会是一个要求,但我还是高度推荐使用。

    使用图形界面让大多数操作都变得简单,让你在项目开始时便占尽优势。

    不管怎么说,使用Git不应该只是记住各种命令和参数,而是改进你的编程工作流。如果图形界面可以做到这一点的话,没有理由让简单的事变的困难嘛。

    看一下这些Git界面吧:

    • Tortoise Git - Windows平台下的开源Git图形界面

    • GitX(L) - Mac OS X下的开源Git客户端

    • SourceTree - Windows和Mac下的免费Git或Mecurial界面

    • git-cola - 一款开源Git界面

    • Tower - 我们公司为Mac用户所出的Git界面

    使用图形界面并不能减轻你学习Git基础的负担,不过一旦你快乐的征服了Git,使用这些工具会让你的生活变得更轻松。

    第七条:对自己承诺你会用Git

    使用一个新工具一开始会让人非常头疼,走过这条学习曲线的方法只有一个:继续走下去。

    做一个充分的承诺,不要回头。在你平常的工作流里引入Git很快就会被证明这是你近期做的最大的,最有意义的决定。

    避免这种情况:「我会在这个项目里使用Git,但其他项目就再说了。」至少一开始不要这样。

    充分承诺的这种心态会让你有更多的机会去练习,让事情变得更加简单,因为你知道你现在这个项目用了版本控制系统。而更重要的是,让Git成为你的编程习惯。

    未来不久,你就会看到只有那么一些情况不需要用到Git,

    对自己做一个100%的承诺,作为Git征服之路的开始。

  • 相关阅读:
    我最讨厌画图,这辈子我都不想再画图
    bzoj1218[HNOI2003]激光炸弹
    bzoj1196[HNOI2006]公路修建问题
    bzoj1588[HNOI2002]营业额统计
    bzoj2039[2009国家集训队]employ人员雇佣
    bzoj3874[Ahoi2014]宅男计划
    bzoj2282[Sdoi2011]消防
    bzoj1798[Ahoi2009]Seq 维护序列seq
    bzoj4003[JLOI2015]城池攻占
    bzoj2809[Apio2012]dispatching
  • 原文地址:https://www.cnblogs.com/wangguimin/p/4718706.html
Copyright © 2011-2022 走看看