zoukankan      html  css  js  c++  java
  • 华为招进应届生8名,年薪89万-201万

    知识改变年薪,羡慕不羡慕呢,是不是后悔没读个顶尖博士呢,

    那么现在读博是不是来得及呢,有没有做软件测试的应届生呢,

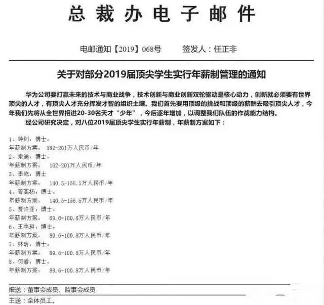
    1 钟钊

    • 学历:中国科学院大学,专业为模式识别与智能系统,博士论文是《深度神经网络结构:从人工设计到自动学习》,导师是中国科学院自动化研究所的刘成林。

    • 研究方向:模式识别与人工智能系统

    • 年薪:182-201万

    2 秦通

    • 学历:香港科技大学机器人研究所,师从沈劭劫教授。于2015年获得浙江大学控制系学士学位。秦通学生时代就在IEEE TRO、ICRA、IROS、ECCV等国际顶级期刊和会议发表多篇论文,获得IEEE IROS 2018最佳学生论文奖。其研究兴趣主要包括机器视觉SLAM,视觉惯导融合,多传感器定位。视觉惯导里程计被大量应用于机器人领域,通过融合视觉观测值与惯性测量值,能够准确估计物体的位置和姿态。

    • 研究方向:机器人,SALM和计算机视觉

    • 年薪:182-201万

    3 李屹

    • 学历:北大数学学院,硕博连读生,今年7月刚刚毕业,毕业论文题目是《Coordination and Composition: From Reo to Mediator》,代表作有《R-FCN:基于区域的全卷积网络进行的目标检测》。

    • 研究方向:数学,形式化方法

    • 年薪:140.5-156.5万

    4 管高扬

    • 学历:浙江大学创新软件研发中心,导师为卜佳俊教授和董玮教授。

    • 研究方向:物联网和边缘计算

    • 年薪:140.5-156.5万

    5 贾许亚

    • 学历:清华大学计算机科学与技术。本科时获得数学建模国家一等奖,获得“2017人民网优秀技术课题”一等奖。2016年曾任华为固网实验室SDN研究员。17年曾在腾讯音视频实验室工作,学习实时流调度项目和机器,解决流媒体视频传输项目。

    • 研究方向:软件无线电

    • 年薪:89.6-100.8万

    6 王承珂

    • 学历:北京大学信息与技术学院,本科直博,2007年从贵州遵义航天中学获全国信息竞赛一等奖,保送北京大学。

    • 研究方向:功耗控制

    • 年薪:89.6-100.8万

    7 林晗

    • 学历:中国科技技术大学 计算机科学与技术学院博士

    • 研究方向:大数据

    • 年薪:89.6-100.8万

    8 何睿

    • 学历:中国科学院数学与系统科学研究院 计算数学所博士

    • 研究方向:计算数学

    • 年薪:89.6-100.81万

    其中年薪最高的博士同学,都来自如今最热的深度学习、计算机视觉、物联网领域。

    以上信息来源于网络,内容仅供参考

    如有侵权,请联系我们删除

  • 相关阅读:
    SQL Server中的事务日志管理(7/9):处理日志过度增长
    SQL Server中的事务日志管理(6/9):大容量日志恢复模式里的日志管理
    如何阻止SELECT * 语句
    SQL Server中的事务日志管理(5/9):完整恢复模式里的日志管理
    SQL Server中的事务日志管理(4/9):简单恢复模式里的日志管理
    SQL Server中的事务日志管理(3/9):事务日志,备份与恢复
    SQL Server中的事务日志管理(2/9):事务日志架构概述
    在SQL Server里如何进行页级别的恢复
    SQL Server中的事务日志管理(1/9):事务日志概况
    第24/24周 数据库维护(Database Maintenance)
  • 原文地址:https://www.cnblogs.com/finer/p/11330621.html
Copyright © 2011-2022 走看看