zoukankan      html  css  js  c++  java
  • 架构解密:从分布式到微服务

    本文是笔者多年来积累和收集的知识技能图谱,有的是笔者原创总结的最佳实践,有的是小伙伴们的分享,其中每个秘籍图谱里面的内容都是互联网高并发架构师应该了解和掌握的知识,笔者索性把这些图谱收集在一起,并且归类便于查找和学习,希望能够帮助到每一位想成为架构师或者已经是架构师的小伙伴,这里我们的标题“史上最全的架构师图谱”是本文的目标,作者计划把这篇文章作为一个开放性的文章,如果读者发现更多的图谱,请联系作者本人,我们把更多的图谱、思维导图汇集在其一起,最终一定能成为互联网上“史上最全的架构师图谱”。

    1 、架构师系列

    架构师图谱

    Java架构师图谱

    微服务架构秘籍

    一致性图谱

    互联网大流量的方法

    安全秘籍

    阿里巴巴常用小框架

    架构方法论图谱

    设计模式秘籍图谱

    2 、Java系列

    JVM垃圾回图谱

    Java并发图谱

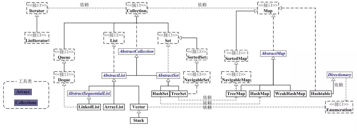
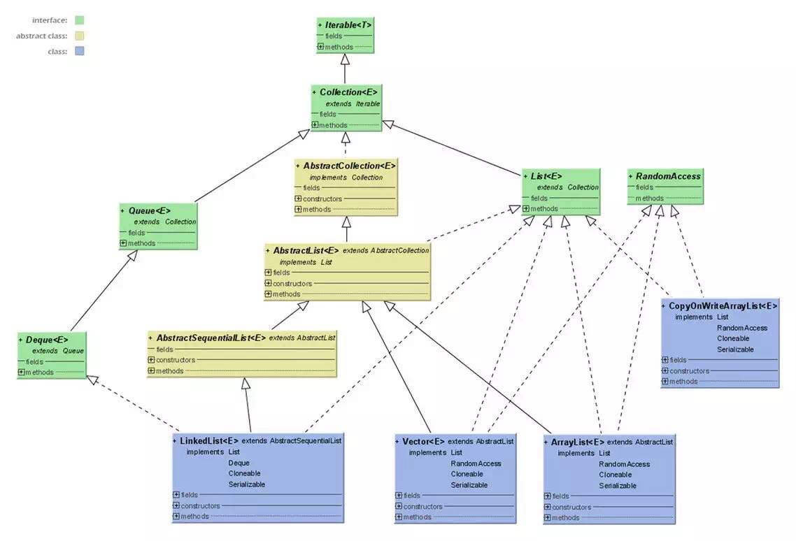
    Java集合图谱

    Java集合类图

    Java List类图

    Java Map类图

    Java Set类图

    3、大数据系列

    Hadoop技能图谱

    大数据技能图谱

    4、云计算系列

    云计算图谱

    云计算技能图谱

    5、其他

    IOS技能图谱

    OpenResty技能图谱

    前端技能图谱

    容器技能图谱

    嵌入式开发技能图谱

    开发语言宝典

    移动端测试图谱

    DevOps 和运维开发

    随着开发运维一体化的DevOps运动在国内外蓬勃发展,DevOps相关工具也呈现热闹趋势,在这个言必谈如何实施落地引入工具、建设平台的大环境下,我们今天也来盘点一下DevOps相关工具。

    先来看一下业界对DevOps工具的各种分类介绍。

    一、DevOps应用交付工具链

    ElasticBox是国外一个云应用管理工具,主要用于实现云应用生命周期的可视化管理,他们的口号是“Deploy any Application Anywhere – Zero stress,Total control”。

    关于DevOps工具,他们整理了一个脑图:

    主要从开发、部署、维护三个方面把常用的开源工具做了一个分类:

    1、开发

    开发类的DevOps工具又分为:

    (1) 版本控制和协作,例如Git、SVN等

    (2) 构建和测试自动化,例如Ant、Selenium、Jmeter等

    (3) 持续集成和交付,例如Jenkins、CruiseControl等

    2、部署

    部署类的DevOps工具分为:

    (1) 容器平台,例如Docker等

    (2) 配置管理,例如Chef、Puppet、Ansible等

    (3) 微服务平台,例如Cloud Foundry、Kubernetes等

    (4) 服务开通,例如Puppet、Docker Swarm、Vagrant等

    3、维护

    维护类的DevOps工具分为两大类:

    (1) 日志,例如logstash等

    (2) 监控告警和分析,例如Nagios、Zabbix、Kibana等

    从ElasticBox对开源的DevOps工具的分类来看,主要是围绕着应用从构建到部署、交付运维这样的工具链**来分类的。

    二、DevOps工具元素周期表

    XebiaLabs是国外一家围绕着企业规模化可靠软件交付自动化做解决方案和工具的厂商,他们的口号是大规模、更快速地自动交付:“Get the visibility, automation, and control to deliver software faster and with less risk.”。

    关于DevOps工具,他们以元素周期表的展现形式整理了一个图:

    图中按颜色标注不同类型的DevOps工具,包括:

    (1)数据库,例如:Oracle、MySQL、Cassandra等;

    (2)持续集成,例如:Jenkins、TeamCity等;

    (3)部署,例如:SSH、XLDeploy等;

    (4)云/IaaS、PaaS,例如:Amazon Web Services、Azure等;

    (5)业务分析/监控,例如:Splunk、Nagios等;

    (6)配置管理,例如:Git、SVN等;

    (7)库管理,例如:Nexus、NuGet等;

    (8)配置/服务开通,例如:Chef、Puppet、Ansible、Vagrant等;

    (9)发布管理,例如:XL Release、UrbanCode Release等;

    (10)日志,例如:Sumo Logic、Logstash等;

    (11)构建,例如:Gradle、Ant、Maven等;

    (12)测试,例如:Junit、Cucumber、Selenium、Jmeter、Appium等;

    (13)容器化,例如:Docker、Kubernetes、Mesos等;

    (14)协作,例如:Jira、Flowdock等;

    (15)安全,例如:Snort、CyberArk等。

    看起来XebiaLabs的分类更全面,既包括了开源工具也包含商业工具,当然也包括了XebiaLabs自己的工具;但是看起来又有点为了构成元素周期表而一些工具的味道**,例如,个人认为数据库这类基础软件就没必要跟DevOps扯上了吧?!

    另外,XebiaLabs的分类在某些地方与ElasticBox的分类有出入**,例如,ElasticBox把Kubernetes放到部署类,而XebiaLabs把它放到单独的容器化这个类别,当然,ElasticBox的部署类这个大的类别也是包含了容器化的。

    三、基于DevOps能力矩阵的工具分类

    既然没有统一的DevOps工具分类标准,那么我个人也想从之前归纳总结的DevOps能力矩阵模型的角度,对DevOps相关的工具进行一些分类。

    Devops凭借其连接弥合开发与运营团队的能力正在各个行业呈现席卷之势。开发人员和运营人员历来就是水火不容,无论是在开发、测试还是部署上都有着很大的分歧,只有Devops才能扭转这一局面。

    我们从DevOps的核心理念可以看出,DevOps强调开发、QA、运维的一体化融合。

    但是,本质上来看开发、QA、运维又是分属不同的部门和组织(尤其是传统企业),有着自己的过程管理方式,主要负责的事情不一样,所谓“术业有分工”,因此用到的工具也有所不同。**

    那下边我们就尝试归纳一下开发、QA、运维各自常用的一些工具,并且尝试从DevOps能力融合的角度分析,哪些工具是三者或两两之间可以共用的,并挑选一些典型工具做简单介绍。

    (一)开发类典型DevOps能力融合工具

    敏捷开发已经成为主流,敏捷开发中的核心实践“持续集成”也逐渐被很多企业推广应用,Jenkins作为这个领域的开源工具老大哥的位置已经事实上被确立了。

    Jenkins通常被用在配置管理和部署代码上,同时它也能够与Puppet、Chef和容器技术一起使用,还有自动化的测试,例如Selenium、Jmeter也能被很好地整合到Jenkins持续集成的管道中。

    开发人员、QA、测试和运维人员都在用Jenkins就很好地说明了Jenkins在DevOps领域的大好前景。

    (二)QA类典型DevOps能力融合工具

    无论开发还是测试,还是运维,对软件系统的性能都是非常关注的,因此APM这类上接运营(用户感知)与运维(性能监控),下接QA(性能管理)与开发(性能分析)的工具就理所当然地在近几年开始火爆起来了!

    下图是国外的老牌APM厂商的New Relic,使用New Relic企业可以迅速从多个角度查看并解决应用中出现的错误:

    New Relic高级产品经理Stevan Arychuk说New Relic可以提升高质量软件交付的速度并同时降低企业所面临的风险。企业中各团队的角色和职责有所不同,但是通过多角度的数据分析,各个团队之间的沟通、协作、交流可以得到加强,最终达到共同合作的目的。

    (三)运维类典型DevOps能力融合工具

    1**、Automic**

    美国员工福利管理公司TASC使用Automic来实现其软件部署的自动化,应用Automic,号称可以在下午三点部署而不被别人发现。

    自动部署是开发的持续集成、测试之后衔接运维上线的一道关键工序,应用Automic这类自动化工具能软件系统的部署和交付过程更敏捷、稳定高效、高质量地完成。

    2、DynaTrace Ruxit

    传统的运维工具大多聚焦在监控类,尤其是基础设施的监控,例如主机、中间件、数据库的监控,尤其是服务器资源层面的监控,对应用层、业务层面的监控偏少,这会导致针对具体问题的分析,开发、QA、运维之间的共同语言偏少。

    Devops的核心就是各个部门之间的协作,除了这个协作的理念之外还需要一种方式来进行沟通。

    DynaTraceRuxit的智能查看功能可以直观地展示应用和其依赖之间的关系,这样软件开发流程中的不同角色之间可以使用Ruxit来进行沟通和自动化的分析。

     

    QA 测试脑图

      看不清楚吧?别急!下面会给大家一个清楚的交待,哈哈。

      “软件测试全景图”整个思维导图有9个模块,分别是:

      · 测试的定义,包括测试标准、原则、历史等;

      · 测试五大流派,包括传统测试、敏捷测试、探索式测试、SBTM

      · 测试方法:MBT、ReBT、RiBT等等

      · 测试层次和类型:单元测试、集成测试、系统测试、验收测试等;

      · 测试方式:手工 vs. 自动化的,静态 vs. 动态,主动的 vs. 被动的

      · 自动化测试(含测试工具),包括其策略、自动化测试框架

      · 测试技术: 面向SOA/微服务测试技术、web测试技术、移动测试技术等;

      · 测试过程:过程模型、过程改进等

      · 测试管理:测试件、缺陷、质量、度量等管理

     

    让我一个一个模块给大家详细介绍。

      1.测试的定义

      2. 测试流派

      3. 测试方法

      4. 测试层次和类型

         5. 测试方式

      6. 自动化测试(含测试工具)

      7. 测试技术/8. 测试过程

      9. 测试管理

    出处:简书

    版权申明:内容来源网络,版权归原创者所有。除非无法确认,我们都会标明作者及出处,如有侵权烦请告知,我们会立即删除并表示歉意。谢谢。

  • 相关阅读:
    Python接口测试学习笔记(五)
    Python接口测试学习笔记(四)
    Python接口测试学习笔记(三)
    Python接口测试学习笔记(二)
    Caused by: java.sql.SQLException: Unable to load authentication plugin 'caching_sha2_password'.
    Linux虚拟机安装MySQL8.0数据库
    剑指offer题解02-10
    Git使用的常用命令
    使用IDEA整合SSM框架
    IntelliJ IDEA 连接数据库 详细过程
  • 原文地址:https://www.cnblogs.com/soundcode/p/7193113.html
Copyright © 2011-2022 走看看