zoukankan
html css js c++ java
MOS管做开关之初理解
杰杰
物联网IoT开发
2017-10-12
大家好,我是杰杰。
今晚,设计电路搞了一晚上,终于从模电渣渣的我,把MOS管理解了那么一丢丢,如有写的不好的地方,请指出来。谢谢。
我带的师弟选的题目是 自动恒温控制的系统 ,打算用闭环的控制,对比继电器,MOS管更精确的控制一点。所以才用上MOS管。
在数字电路中使用三极管就可以做开关,但是一般是用于控制小信号。对于大电流,三极管发热会比较严重。
mos管因为导通电子非常小,所以特别适合控制大电流的电路。
不会用mos管做开关电路?(我自己也不会,现学现卖一番,刚好整理一下我自己的理解)
提问:我想用单片机io直接控制门级可以吗?必须要加驱动电路吗?
答:1:5V的vgs导电通道没有完全打开,驱动led这样的小负载没问题,稍大的就不行了。
2:首先要求MOS管的开启电压在IO的输出范围内,这时IO可以直接驱动,但为了防止上电暂态的失控,一般要加一个静态偏置即上拉或下拉电阻,这个由MOS管的类型(P沟道还是N沟道)决定。
我个人的理解:其实杰杰认为,只要你单片机io口输出电压达到完全导通的状态,那么你就可以直接驱动MOS管,以IR7843 N沟道MOS管为例:
这圈圈这句话的意思是如果应用于完全导通方式,建议做到至少要4.5V。当你的单片机io可以输出5v的话,那么就不需要驱动电路就能完全导通了。
三极管有PNP和NPN,MOS管也有NMOS和PMOS,就像三极管有人偏爱PNP类型的一样,MOS管中也有人喜欢用NMOS,原因是导通电阻小,价格便宜
MOS的导通非常简单:Vgs大于一个常数(也就是它的最小导通电压),MOS管就导通了。至于这个数,是多少?别问我,看手册。
假设以我选的器材为例,发热功率为60w,12v,它工作电流大概在5A左右,所以,我们选择的MOS管要在完全导通时候允许通过电流要大于5A,
这样就很完美了。IR7843的导通最小电压为2.5V,最大电压为10V,允许通过的电流远大于5A,满足我们的要求。
然后我们来看看导通的例子:
下图:控制端为低电平的时候,第一个MOS管的Vgs为低电平(0),第一个MOS管截止,第二个MOS管的Vgs为5V。第二个MOS管导通,S极被拉低
下图:控制端为低电平的时候,第一个MOS管的Vgs为高电平(3v),第一个MOS管导通,第二个MOS管的Vgs被拉低。第二个MOS管截止。
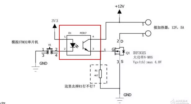
一个单片机控制N-MOS管的驱动电路,不仅仅单纯做驱动的,也要做保护,做隔离电路,防止电流流入单片机把单片机烧了。常见的隔离电路有光耦隔离(这个光耦隔离需要根据你的驱动的频率选择),也可以用74系列隔离芯片(7hc244)。
下面分享一个光耦隔离的电路:
谢谢大家。晚安。
查看全文
相关阅读:
Eclipse创建Python工程
MySQL python安装
pip安装-python2.7.15
接口测试-HTTP重点知识及 测试工具
接口测试-基础
关闭win10的自动更新功能
高版本MySQL(5.7,5.8)的JDBC连接新问题
错误:java.sql.SQLException: Access denied for user ''@'localhost' (using password: NO)
Idea SpringBoot工程提示 "Error running 'xxxx'": Command line is too long... 问题解决
错误:23:36:21.161 [main] ERROR org.springframework.boot.SpringApplication
原文地址:https://www.cnblogs.com/CodeWorkerLiMing/p/12007346.html
最新文章
GenericAPIView的使用及和视图扩展类的结合使用
django 给数据库批量添加数据
django小知识
python进行数据库迁移的时候显示(TypeError: __init__() missing 1 required positional argument: 'on_delete')
python使用__new__创建一个单例模式(单例对象)
一个装饰器的简单应用小例子
*args 和**kwargs 的理解以及 函数的参数的总结
闭包和装饰器
创建虚拟环境virtualenv的小问题
iTOP-IMX6UL 实战项目:ssh 服务器移植到 arm 开发板
热门文章
迅为iMX6Q/PLUS开发板烧写设备树内核 Qt 系统
迅为4412开发板Linux设备树的镜像烧写和源码简单优化教程
4412嵌入式开发板设备树源码的编译环境、镜像编译介绍
迅为IMX6Q PLUS开发板烧写Android6.0系统方法
迅为IMX6Q开发板在道路交通信号控制系统解决方案中的应用
迅为深度解析-产品电磁兼容设计技术(二)
迅为10.1寸人机界面工业HMI安卓电容屏定制生产供应商
企业采购季选好开发板平台 迅为4418开发板
python-基础库urllib及request
eclipse中编辑python代码,中文乱码问题解决
Copyright © 2011-2022 走看看