zoukankan      html  css  js  c++  java
  • 1307页字节跳动Android面试全套真题解析在互联网火了 ,完整版开放下载

    前言

    下面的题目都是大家在面试字节跳动或者其它大厂面试时经常遇到的,如果大家有好的题目或者好的见解欢迎分享。
    参考解析:郭霖、鸿洋、玉刚、极客时间、腾讯课堂…

    内容特点:条理清晰,含图像化表示更加易懂。

    内容概要:包括 Handler、Activity相关、Fragment、service、布局优化、AsyncTask相关
    、Android 事件分发机制、 Binder、Android 高级必备 :AMS,WMS,PMS、Glide、 Android 组件化与插件化等面试题和技术栈!

    由于文章内容比较多,篇幅不允许,部分未展示内容以截图方式展示 。如有需要获取完整的资料文档的朋友点击我的GitHub免费获取。

    接下来我们针对字节跳动Android中高级面试展开的完整面试题

    Handler 相关知识,面试必问!

    常问的点:
    Handler Looper Message 关系是什么?
    Messagequeue 的数据结构是什么?为什么要用这个数据结构?
    如何在子线程中创建 Handler?
    Handler post 方法原理?
    Android消息机制的原理及源码解析
    Android Handler 消息机制
    Handler

    Activity 相关

    启动模式以及使用场景?
    onNewIntent()和onConfigurationChanged()
    onSaveInstanceState()和onRestoreInstanceState()
    Activity 到底是如何启动的
    启动模式以及使用场景
    onSaveInstanceState以及onRestoreInstanceState使用
    onConfigurationChanged使用以及问题解决
    Activity 启动流程解析
    Activity相关

    Fragment

    Fragment 生命周期和 Activity 对比
    Fragment 之间如何进行通信
    Fragment的startActivityForResult
    Fragment重叠问题
    Fragment 初探
    Fragment 重叠, 如何通信
    Fragment生命周期
    Fragment相关

    Service 相关

    进程保活
    Service的运行线程(生命周期方法全部在主线程)
    Service启动方式以及如何停止
    ServiceConnection里面的回调方法运行在哪个线程?
    startService 和 bingService区别
    进程保活一般套路
    关于进程保活你需要知道的一切
    Service 相关

    Android布局优化之ViewStub、include、merge

    什么情况下使用 ViewStub、include、merge?
    他们的原理是什么?
    ViewStub、include、merge概念解析
    Android布局优化之ViewStub、include、merge使用与源码分析
    Android布局优化

    BroadcastReceiver 相关

    注册方式,优先级
    广播类型,区别
    广播的使用场景,原理
    Android广播动态静态注册
    常见使用以及流程解析
    广播源码解析
     BroadcastReceiver相关

    AsyncTask相关

    AsyncTask是串行还是并行执行?
    AsyncTask随着安卓版本的变迁
    AsyncTask完全解析
    串行还是并行
    AsyncTask相关

    Android 事件分发机制

    onTouch和onTouchEvent区别,调用顺序
    dispatchTouchEvent, onTouchEvent, onInterceptTouchEvent 方法顺序以及使用场景
    滑动冲突,如何解决
    事件分发机制
    事件分发解析
    dispatchTouchEvent, onTouchEvent, onInterceptTouchEvent方法的使用场景解析

    Android View 绘制流程

    简述 View 绘制流程
    onMeasure, onlayout, ondraw方法中需要注意的点
    如何进行自定义 View
    view 重绘机制

    • Android LayoutInflater原理分析,带你一步步深入了解View(一)
    • Android视图状态及重绘流程分析,带你一步步深入了解View(二)
    • Android视图状态及重绘流程分析,带你一步步深入了解View(三)
    • Android自定义View的实现方法,带你一步步深入了解View(四)
      Android View 绘制流程

    Android Window、Activity、DecorView以及ViewRoot

    Window、Activity、DecorView以及ViewRoot之间的关系
    Android Window

    Android 的核心 Binder 多进程 AIDL

    常见的 IPC 机制以及使用场景
    为什么安卓要用 binder 进行跨进程传输
    多进程带来的问题

    • AIDL 使用浅析
    • binder 原理解析
    • binder 最底层解析
    • 多进程通信方式以及带来的问题
    • 多进程通信方式对比
      Binder 相关

    Android 高级必备 :AMS,WMS,PMS

    AMS,WMS,PMS 创建过程

    • AMS,WMS,PMS全解析
    • AMS启动流程
    • WindowManagerService启动过程解析
    • PMS 启动流程解析

    Android ANR

    为什么会发生 ANR?
    如何定位 ANR?
    如何避免 ANR?
    什么是 ANR
    如何避免以及分析方法
    Android 性能优化之 ANR 详解
    Android ANR

    Android 内存相关

    注意:内存泄漏和内存溢出是 2 个概念

    什么情况下会内存泄漏?
    如何防止内存泄漏?

    • 内存泄漏和溢出的区别
    • OOM 概念以及安卓内存管理机制
    • 内存泄漏的可能性
    • 防止内存泄漏的方法
      Android 内存相关

    Android 屏幕适配

    屏幕适配相关名词解析
    现在流行的屏幕适配方式

    • 屏幕适配名词以及概念解析
    • 今日头条技术适配方案
      Android 屏幕适配

    Android 缓存机制

    LruCache使用极其原理

    • Android缓存机制
    • LruCache使用极其原理述
      Android 缓存机制

    Android 性能优化

    如何进行 内存 cpu 耗电 的定位以及优化
    性能优化经常使用的方法
    如何避免 UI 卡顿

    • 性能优化全解析,工具使用
    • 性能优化最佳实践
    • 知乎高赞文章
       Android 性能优化

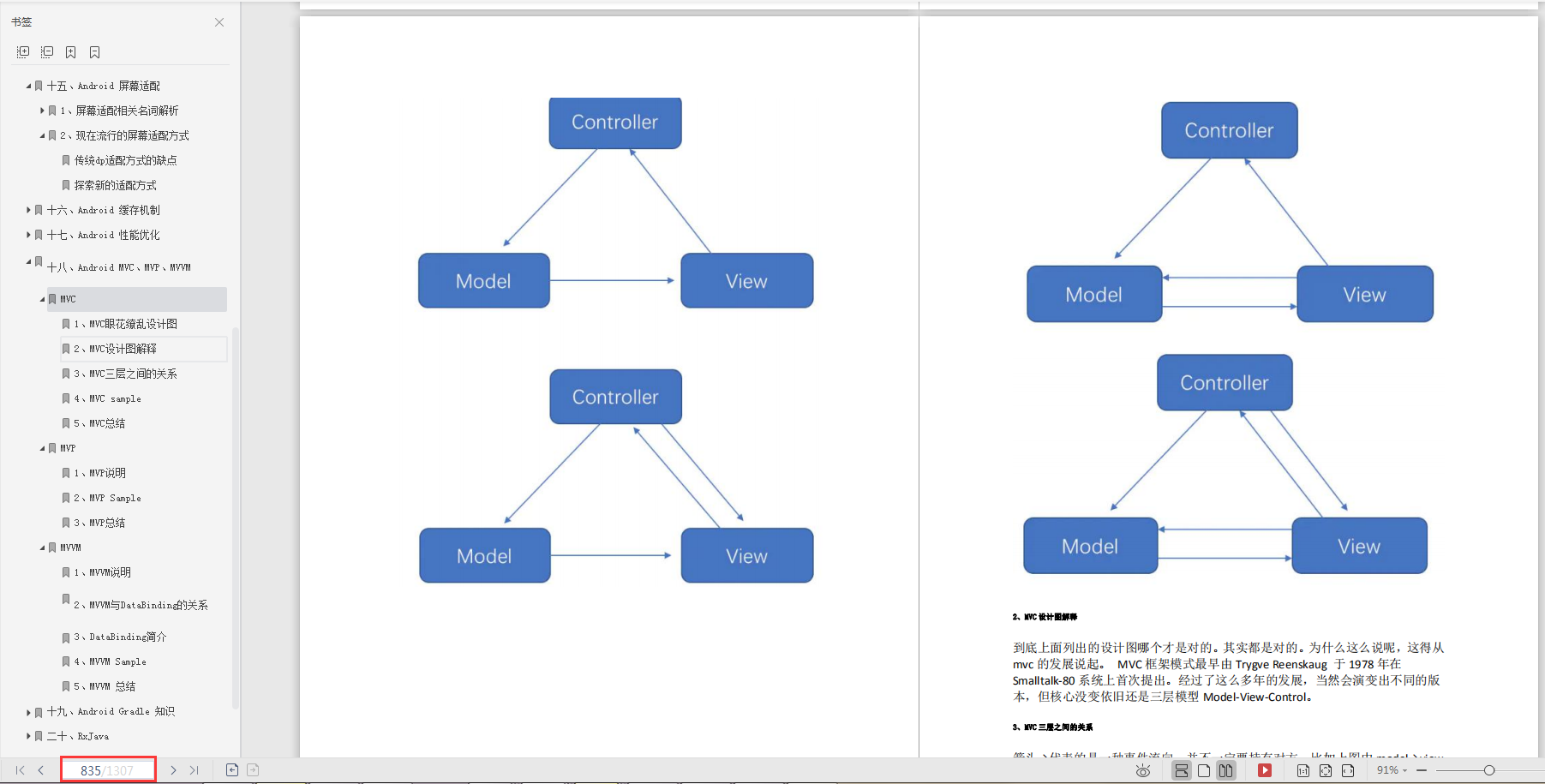
    Android MVC、MVP、MVVM

    好几种我该选择哪个?优劣点

    任玉刚的文章:设计模式选择
    Android MVC、MVP、MVVM

    Android Gradle 知识

    这俩篇官方文章基础的够用了
    必须贴一下官方文档:配置构建
    Gradle 提示与诀窍

    Gradle插件 了解就好
    Gradle 自定义插件方式
    全面理解Gradle - 执行时序

    • Gradle系列一
    • Gradle系列二
    • Gradle系列三
      Android Gradle 知识

    RxJava

    使用过程,特点,原理解析
    RxJava 名词以及如何使用
    Rxjava 观察者模式原理解析
    Rxjava订阅流程,线程切换,源码分析 系列
     RxJava相关

    OKHTTP 和 Retrofit

    OKHTTP完整解析
    Retrofit使用流程,机制详解
    从 HTTP 到 Retrofit
    Retrofit是如何工作的
    OKHTTP 和 Retrofit

    最流行图片加载库: Glide

    郭神系列 Glide 分析
    Android图片加载框架最全解析(一),Glide的基本用法
    Android图片加载框架最全解析(二),从源码的角度理解Glide的执行流程
    Android图片加载框架最全解析(三),深入探究Glide的缓存机制
    Android图片加载框架最全解析(四),玩转Glide的回调与监听
    Android图片加载框架最全解析(五),Glide强大的图片变换功能
    Android图片加载框架最全解析(六),探究Glide的自定义模块功能
    Android图片加载框架最全解析(七),实现带进度的Glide图片加载功能
    Android图片加载框架最全解析(八),带你全面了解Glide 4的用法
     Glide相关

    Android 组件化与插件化

    为什么要用组件化?
    组件之间如何通信?
    组件之间如何跳转?
    Android 插件化和热修复知识梳理
    为什么要用组件化

    • Android彻底组件化方案实践
    • Android彻底组件化demo发布
    • Android彻底组件化-代码和资源隔离
    • Android彻底组件化—UI跳转升级改造
    • Android彻底组件化—如何使用Arouter

    插件化框架历史
    深入理解Android插件化技术
    Android 插件化和热修复知识梳理

    Android 组件化与插件化

    结语

    网上高级工程师面试相关文章鱼龙混杂,要么一堆内容,要么内容质量太浅, 鉴于此我整理了上述安卓开发高级工程师面试题以及答案。希望帮助大家顺利进阶为高级工程师。

    目前我就职于某大厂安卓高级工程师职位,在当下大环境下也想为安卓工程师出一份力,通过我的技术经验整理了面试经常问的题,答案部分是一篇文章或者几篇文章,都是我认真看过并且觉得不错才整理出来。

    大家知道高级工程师不会像刚入门那样被问的问题一句话两句话就能表述清楚,所以我通过过滤好文章来帮助大家理解。

    由于文章内容比较多,篇幅不允许,部分未展示内容以截图方式展示 。如有需要获取完整的资料文档的朋友点击我的GitHub免费获取。

  • 相关阅读:
    积累-T
    HTML:文件标签(四)
    HTML:文件标签(三)
    HTML:文件标签(二)
    队列:最近的请求次数 (Leetcode 933 / Leetcode 232 / 剑指09 / Leetcode 225 / Leetcode 862 )
    HTML:文件标签(一)
    HTML: 介绍 & 规范
    java.sql.SQLException: Access denied for user 'root '@'localhost' (using password: YES)
    JDBC和XML- 学习笔记
    数据库: 商城案例
  • 原文地址:https://www.cnblogs.com/Android-Alvin/p/13502246.html
Copyright © 2011-2022 走看看